Texas Instruments LMR43606MQ3EVM-2M 評価モジュール
Texas InstrumentsLMR43606MQ3EVM-2M評価モジュールは、LMR43606-Q1降圧電圧コンバータを評価するために完全に組み立てられテストされた回路です。このモジュールの特長は、3.5V~36Vの入力電圧範囲と、600mAまでの負荷での3.3V出力電圧です。LMR43606MQ3EVM-2M評価モジュールには、EMI フィルタと使いやすいテストポイント (SYNC、PGOOD、EN、VIN 、VCC 、VOUT 、GNDピン用) が含まれています。このモジュールは、先進運転支援システム、インフォテインメントおよびクラスタ、ボディ・エレクトロニクスおよび照明に最適です。特徴
- LMR43606-Q1降圧電圧コンバータの評価が可能
- VIN_EMI入力およびGND_EMI入力に接続されたEMIフィルタを内蔵
- VINおよびGND入力に接続されたEMIフィルタ入力バイパス
- SYNC、PGOOD、EN、VIN、VCC、VOUT、GNDピンに使いやすいテストポイントを用意
- スイッチング周波数2.2MHz
- ジャンパーでイネーブル入力信号を選択可能
- ジャンパでPGOOD出力信号を使用可能
- ジャンパでFPWM/PFMを選択可能
アプリケーション
- 先進運転支援システム(radar ECU)
- インフォテインメント/クラスタ
- ヘッドユニット
- eCall
- ボディ・エレクトロニクスと照明
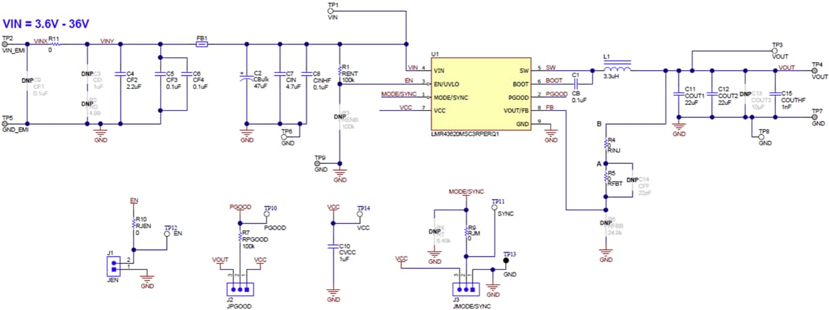
回路図
公開: 2024-04-26
| 更新済み: 2024-05-09
