Texas Instruments LP8868-Q1マルチトポロジLEDドライバ
Texas InstrumentsLP8868-Q1マルチトポロジー LED ドライバは、誘導高速調光機能を備えた4A非同期マルチトポロジー ドライバで、4.5V~65Vの広い入力電圧範囲で動作します。これらの LED ドライバのスイッチング周波数は、EMI 性能を向上させるためのオプションのスペクトラム拡散機能を使用して、100kHz~2.2MHzまで構成されます。LP8868-Q1ファミリは、標準のカソード接続と単層 プリント基板(PCB)設計もサポートしています。これらのドライバは、車載インフォテインメント、車載計器クラスタ、ヘッドアップ ディスプレイ (HUD)、および車載照明に最適です。LP8868-Q1は、自動車アプリケーションを対象としたAEC-Q100認定を受けています。LP8868-Q1ドライバは、アナログ調光、PWM 調光、ハイブリッド調光、フレキシブル調光を含む 4 つの調光オプションをサポートします。これらのドライバには、LED オープンおよびショート検出、センス抵抗オープンおよびショート検出、構成可能なサーマルフォールドバックおよびシャットダウン保護などの広範な障害検出機能が備わっています。
特徴
- 車載アプリケーション向けにAEC-Q100認定済み:
- 温度グレード 1:
- 40°C ~ 125°C, TA
- 温度グレード 1:
- 降圧、昇降圧、および昇圧トポロジー用の統合 MOSFET:
- 広い入力電圧範囲:4.5V〜65V
- 5.2Aおよび150mΩのMOSFETを内蔵
- スイッチング周波数範囲:100kHz~2.2MHz
- スペクトラム拡散機能によりEMI性能が向上
- 高精度なパワーFET調光:
- 降圧トポロジーで最大4A出力電流
- アナログ調光法:(調光比256:1)
- 高速 PWM 調光法(パルス幅150ns)
- ハイブリッドで柔軟な調光
- 包括的な保護機能を搭載:
- フォルト出力
- LEDオープンおよびショート保護
- サイクルバイサイクル電流制限
- スイッチングFETの断線/短絡保護
- 熱シャットダウン
- 構成可能な熱フォールドバック曲線
アプリケーション
- 車載用インフォテイメント
- 自動車計器クラスタ
- ヘッドアップディスプレイ(HUD)
- 自動車用照明
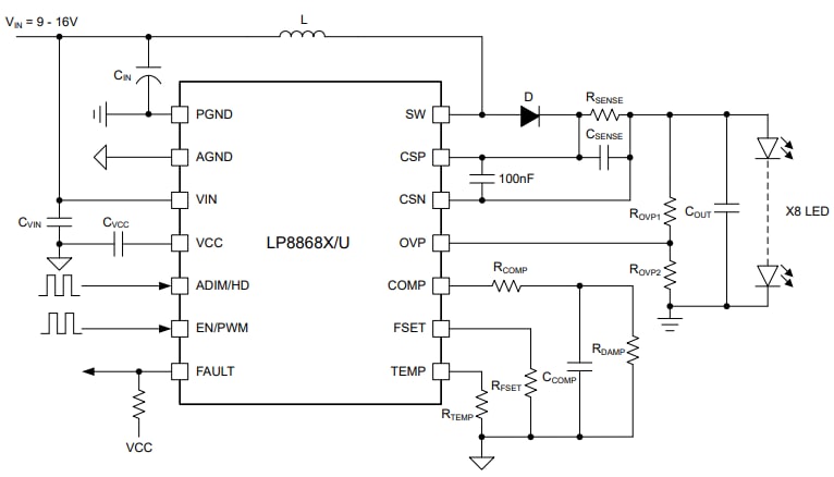
アプリケーション図
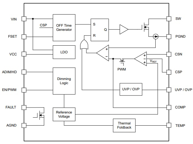
ブロック図
公開: 2024-01-09
| 更新済み: 2025-09-18
