Texas Instruments TCAN843-Q1 車載用CAN FDトランシーバ
テキサス・インスツルメンツ (Texas Instruments) TCAN843-Q1 車載用CAN FDトランシーバは、ISO 11898-2:2024の物理層要件を満たす高速コントローラエリアネットワーク(CAN)デバイスです。これらのトランシーバは、INH出力を利用して必要なシステム電源を選択的に有効化することで、システムバッテリの消費電流を低減します。TCAN843-Q1デバイスは、クラシックCANおよび最大5メガビット/秒(Mbps)のCAN FDデータレートの両方をサポートしています。本デバイスは、ノーマル、サイレント、スタンバイ、および低電力スリープの各モードで動作します。TCAN843-Q1 トランシーバのVIN ピンはマイクロコントローラのIOに接続され、3.3V〜5.5Vの電源電圧範囲をサポートします。このTCAN843-Q1デバイスは、車載アプリケーション向けにAEC-Q100認定を取得済みです。TCAN843-Q1 トランシーバは、照明、車載ゲートウェイ、先進運転支援システム(ADAS)、クラスタ、ハイブリッドおよびパワートレインシステム、電動自転車、および産業用輸送機器に最適です。TCAN843-Q1 トランシーバの保護機能には、サーマルシャットダウン(TSD)、TXDドミナント タイムアウト(TXD DTO)、VSUPのロードダンプサポート、低電圧保護、および±40VのCANバスフォルト保護が含まれます。本トランシーバは、14ピンのリード付き(SOTおよびSOIC)およびリードなし(VSON)パッケージで提供され、自動光学検査(AOI)対応能力を向上させるウェッタブルフランクを備えています。
特徴
- 車載アプリケーション向けにAEC-Q100認定済み
- 機能安全対応
- 機能安全システム設計に有用な文書を利用可能
- ISO 11898-2:2024の要件に適合
- 広い入力動作電圧範囲:
- クラシックCANおよびCAN FD最大5Mbpsをサポート
- 3.3V〜5.5VのVIO レベルシフトをサポート
- 動作モード:
- 通常モード
- サイレントモード
- スタンバイモード
- 低消費電力スリープモード
- システム電力制御のための高電圧INH出力
- WAKEピンを使用したローカルウェイクアップをサポート
- 電源オフ時の定義された動作
- バスおよびIO端子は高インピーダンス(動作中のバスやアプリケーションに対して無負荷)
- 保護機能:
- ±40V CANバス障害耐性
- VSUPでの負荷ダンプサポート
- IEC ESD保護
- 低電圧保護
- サーマルシャットダウン保護
- TXDドミナント・ステート・タイムアウト(TXD DTO)
- 自動光学検査(AOI)機能の向上を目的としたウェッタブルフランクが備わった14ピンリード(SOTおよびSOIC)パッケージおよびリードレス(VSON)パッケージでご用意あり
アプリケーション
- ボディ電子部材と照明装置
- 車載ゲートウェイ
- 先進運転支援システム(ADAS)
- インフォテインメントとクラスタ
- ハイブリッド、電気、パワートレインシステム
- 電動自転車などのパーソナル輸送車両
- 産業輸送
回路図
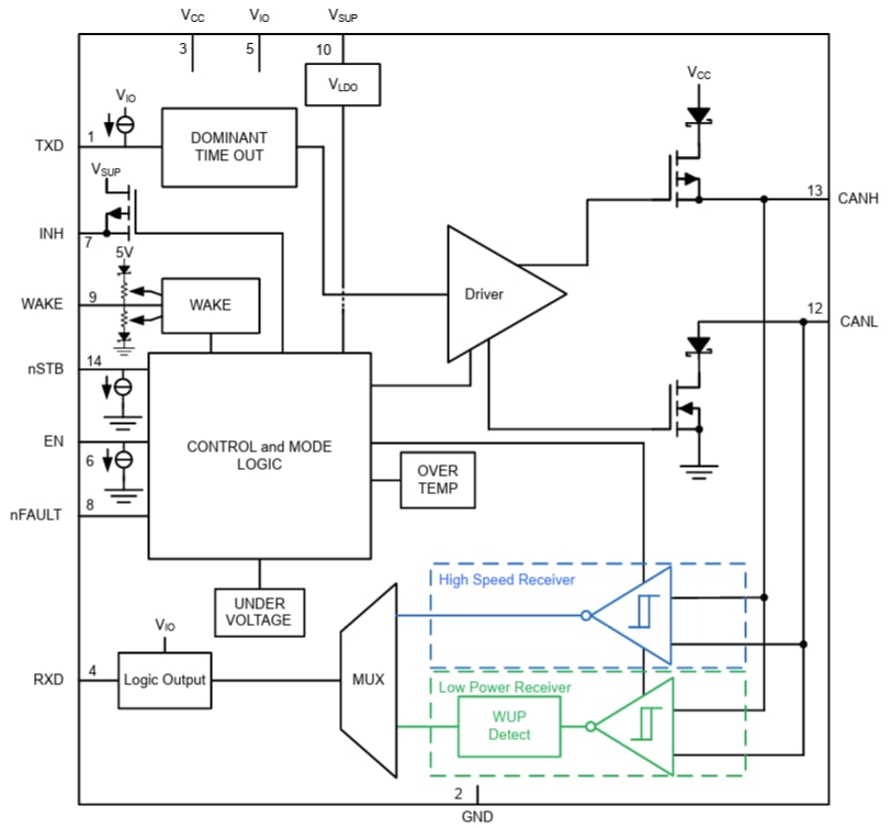
ブロック図
公開: 2026-02-03
| 更新済み: 2026-03-08
