Texas Instruments TCAN844-Q1車載CAN FDトランシーバ
テキサス・インスツルメンツ(Texas Instruments) TCAN844-Q1車載CAN FD トランシーバは、自動車および産業用アプリケーション向けに設計された、高性能で故障保護されたコントローラ面積ネットワーク(CAN)FD トランシーバーです。このトランシーバーはISO 11898-2:2024高速CAN物理層規格に準拠し、最大5Mbpsのデータレートで従来のCANおよびCAN FD通信プロトコル双方をサポートします。TCAN844-Q1トランシーバは、I/O電圧範囲は2.9Vから5.25Vまでをサポートし、幅広いマイクロコントローラとの互換性を実現します。このトランシーバ は±40Vバス故障保護と±12kVESD保護を備えています。 TCAN844-Q1デバイスは、自動車アプリケーションを対象としたAEC-Q100認定を受けています。主なアプリケーションは、車体制御モジュール、車載ゲートウェイ、先進運転支援システム (ADAS)、インフォテインメントなどです。TCAN844-Q1トランシーバは、ノーマルおよび高速スタンバイ 低電力のモード両方で動作します。また、CAN バスを介したリモートウェイクアップ機能が備わっています。保護機能には、サーマルシャットダウン(TSD)、TXD優位タイムアウト(DTO)、電源低電圧検出、±40Vバス障害保護が含まれます。このデバイスは、コンパクトなSOIC-8、VSON-8、SOT-23パッケージオプションでご用意があります。
特徴
- 車載アプリケーション向けにAEC-Q100認定済み:
- CANHおよびCANLピンに対して±12KV(AEC Q100-002 ヒト体モデル(HBM)静電気放電(ESD)保護に準拠)
- ±500V(AEC Q100-011 チャージドデバイスモデル(CDM)準拠)静電気放電(ESD)保護
- ±8KV(無給電)IEC 61000-4-2 放電接触
- ISO 11898-2:2024 物理層規格に準拠
- 機能安全対応
- 機能安全システム設計に有用な文書を利用可能
- 従来のCANのサポートと、2Mbpsおよび5Mbpsにおける最適化されたCAN FD性能
- タイミングマージンの強化を目的とした短い対称型伝搬遅延時間
- TCAN844V-Q1のI/O電圧範囲は2.9V~5.25Vをサポート
- 12Vバッテリアプリケーションに対応
- ±12V レシーバコモン共通モード入力電圧
- 保護機能:
- ±40Vバス故障保護
- 低電圧保護
- TXD優位タイムアウト(DTO)
- データ転送速度は9.2kbpsまで低下
- サーマルシャットダウン保護(TSD)
- 動作モード:
- 通常モード
- リモート・ウェイクアップ・リクエストに対応している低消費電力スタンバイモード
- 電源オフ時の最適化動作:
- バスおよびロジックピンは高インピーダンス(動作バスまたはアプリケーションへの負荷なし)
- ホットプラグ対応: バスおよびRXD出力での誤操作のないパワーアップ/ダウングリッチ
- 自動光学検査(AOI)機能が改善されている8ピン、SOIC小型、フットプリントリードレスSOT-23 VSON-8パッケージ
アプリケーション
- 自動車および輸送システム:
- ボディコントロール・モジュール
- 車載用ゲートウェイ
- 先進運転支援システム(ADAS)
- インフォテインメント
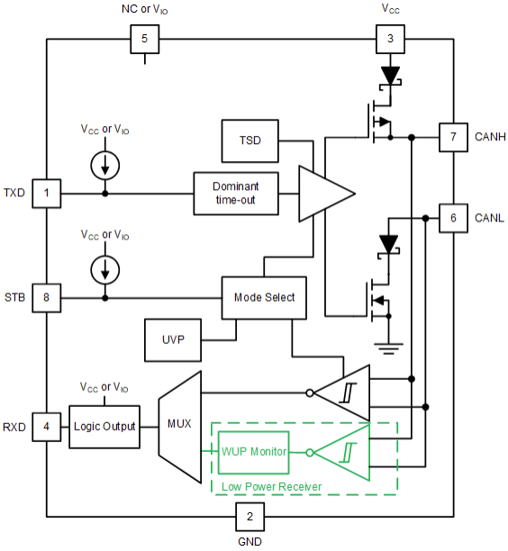
機能ブロック図
標準的なアプリケーション図
標準特性グラフ
簡略図
公開: 2025-11-04
| 更新済み: 2026-02-03
