Texas Instruments TLV703低ドロップアウトリニアレギュレータ
Texas Instruments TLV703低ドロップアウト(LDO)リニアアウトレギュレータは、低自己消費電流デバイスで、卓越したラインと負荷過渡性能を備えています。これらのLDOは、消費電力を重視するアプリケーション用に設計されています。高精度バンドギャップとエラーアンプを用いて、全体で2%の精度を実現しています。低出力ノイズ、非常に高い電源除去比(PSRR)、低ドロップアウト電圧によって、このデバイスシリーズはバッテリで動作するハンドヘルド機器に理想的です。すべてのデバイスのバージョンは、安全のためサーマルシャットダウンおよび電流制限を備えています。わずか0.1µFという効果的な出力容量によって安定しています。この機能により、より高いバイアス電圧と温度ディレーティングを備えた費用対効果の高いコンデンサとなっています。このデバイスは、出力負荷なしで、指定された精度に調整します。特徴
- 非常に低いドロップアウト
- 37mV @ IOUT = 50mA、VOUT = 2.8V
- 75mV @ IOUT = 100mA、VOUT = 2.8V
- 220mV @ IOUT = 300mA、VOUT = 2.8V
- 精度2%
- 低IQ : 35µA
- 1.2V〜4.8Vの固定出力電圧の組み合わせが可能
- 高PSRR: 68dB@1kHz
- 0.1Μfの効果的な容量で安定
- サーマルシャットダウンおよび過電流防止
- パッケージ: 5ピンSOT-23
アプリケーション
- ワイヤレスハンドセット
- スマートフォン
- ZigBee®ネットワーク
- Bluetooth®デバイス
- リチウムイオンバッテリで動作するハンドヘルド製品
- WLANおよびその他のPCアドオンカード
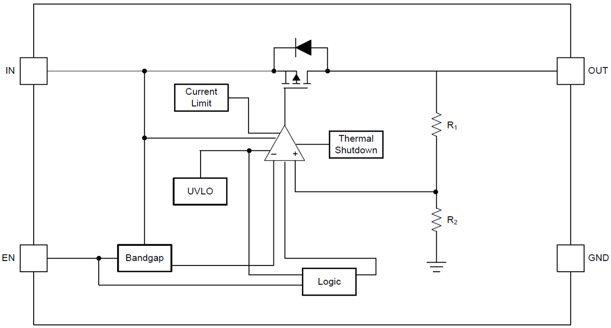
機能ブロック図
公開: 2018-04-27
| 更新済み: 2022-12-09
