Texas Instruments TLVM13640には、1V~6Vの出力電圧範囲が備わっており、小型PCBフットプリントでの低EMI設計を迅速かつ簡単に実装できるように設計されています。このトータル・ソリューションには、4つの外付け部品が必須で、設計プロセスの磁気と補償部品の選択が不要です。
TLVM13640モジュールは、スペースに制約のあるアプリケーションで小さいサイズと単純性のために設計されましたが、強力な性能のための様々な機能を提供します。これらの機能には、可変入力電圧UVLO用のヒステリシス付き高精度イネーブル、EMIを改善するための抵抗でプログラム可能なスイッチノードのスルーレート、信頼性の向上と高密度化を実現する内蔵のVCC 、ブートストラップおよび入力コンデンサなどがあります。また、これらのデバイスは、フル負荷電流範囲全域でスイッチング周波数が一定であり、負出力電圧機能、シーケンシングのための電源正常インジケータ、障害保護、出力電圧監視があります。
特徴
- 多目的性の同期バックDC/DCパワーモジュール
- 統合MOSFET、インダクタ、コントローラ
- 広い入力電圧範囲: 3V~36V
- 1V~6Vの間で温度全域でのセットポイント精度1%で調整できる出力電圧
- 5.0mm × 5.5mm × 4mmオーバーモールド・パッケージ
- 接合部温度範囲:-40℃~+125℃
- 200Khz~2.2MHzの調整可能な周波数
- 負の出力電圧機能
- 全負荷範囲での超高効率
- 95%+ピーク効率
- 効率性向上のための外部バイアスオプション
- 0.6Μa(標準)のシャットダウン自己消費電流
- 負荷4Aで0.5Vの標準ドロップアウト電圧
- 超低伝導および放射EMIシグネチャ
- デュアル入力経路と統合コンデンサが備わった低ノイズパッケージによって、スイッチリンギングを低減
- レジスタの調整が可能なスイッチノードスルーレート
- 定周波FPWMモードの動作
- CISPR 11および32 class Bエミッションに適合
- スケーラブルな電源に最適
- TLVM13660(36V、6A)とピン互換
- 堅牢な設計のための固有の保護機能
- 高精度のイネーブル入力とオープンドレインのPGOODインジケータによるシーケンシング、制御、VIN UVLO
- 過電流保護およびサーマルシャットダウン保護
アプリケーション
- 航空宇宙・防衛/テストと測定
- ファクトリオートメーションと制御
- バックおよび反転バックブースト電源
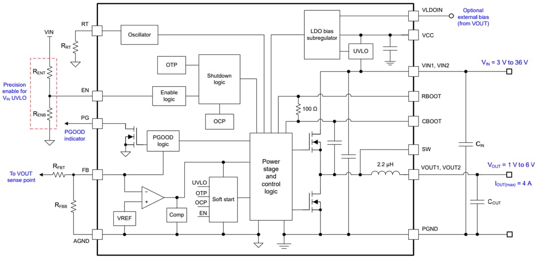
機能ブロック図
公開: 2022-05-23
| 更新済み: 2025-06-12

