Texas Instruments TPS40345 25A同期バック・コントローラ
Texas Instruments TPS40345 25A同期バック・コントローラは、入力電圧動作範囲が3V~20Vで、600kHzの周波数が備わっています。このデバイスには、電圧モード制御アーキテクチャが実装されており、入力電圧フィードフォワード補償があります。これによって、入力電圧における変化に直接対応しています。スイッチング周波数に加えて、この周波数スペクトラム拡散(FSS)は、ピークEMIノイズを大幅に低減してEMIコンプライアンス規格に対するスムーズな経路を作ります。ソフトスタート、過電流保護(OCP)レベル、ループ補償などのユーザ・プログラマブル機能が搭載されています。OCPレベルのプログラミングは、LDRVピンから回路接地に接続された単体の外部レジスタによって達成できます。TPS40345は、LDRVピン電圧を測定して初期PCP電圧レベルを設定する初回起動時に、キャリブレーション・サイクルに入ります。TPS40345プログラミングOCP電圧レベルは、ローサイドFETがオンになった際のローサイドFETの電圧降下と比較されます。これによって、動作時に過電流状態が発生しているか否かを判断します。したがって、障害が除去されるまで、シャットダウンおよび再始動サイクルに入ります。The OCP level can be programmed by a single external resistor connected from the LDRV pin to the circuit ground. The TPS40345 enters a calibration cycle during initial power on measuring the voltage at the LDRV pin and sets an internal OCP voltage level. The Texas Instruments TPS40345 programmed OCP voltage level is compared to the voltage drop across the low-side FET when it is on. This comparison determines whether there is an overcurrent condition during operation, thus entering a shutdown and restart cycle until the fault is removed.
特徴
- 入力電圧範囲: 3V~20V
- スイッチング周波数: 600kHz
- ハイサイドおよびローサイドFET RDS(on) 電流センシング
- プログラマブル温度補償OCPレベル
- プログラマブルソフトスタート
- 600mV、1.3%リファレンス電圧
- 電圧フィードフォワード補償
- プリバイアス出力に対応
- 周波数拡散スペクトラム
- 145°Cでの熱シャットダウン保護
- 10ピン、3mm × 3mm VSONパッケージ(熱パッドへの接地接続あり)
アプリケーション
- 光学エンコーダ
- ソナーレシーバ
- 漁獲斡旋
- I-Qデモジュレータ
- 光回線カードとモジュール
- サーマルイメージングカメラ
- 超音波流量計
- ハンドヘルド無線
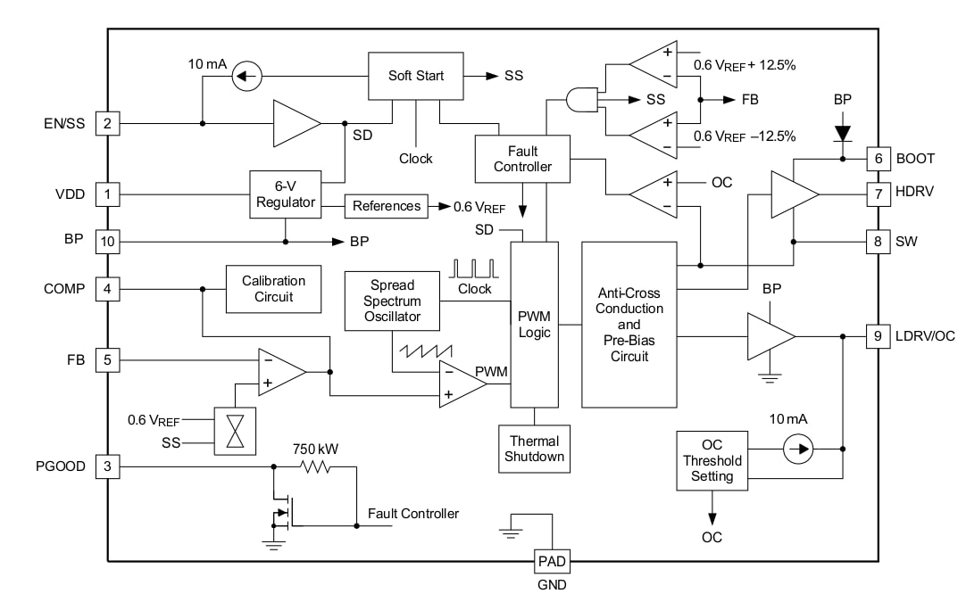
機能図
公開: 2018-07-19
| 更新済み: 2023-02-17
