Texas Instruments TPS543620同期SWIFT™降圧コンバータ
Texas Instruments TPS543620同期SWIFT™ 降圧コンバータは、内部補償された固定周波数の高度な電流モード制御を採用した高効率18V、6A同期降圧コンバータです。最大2.2MHzまでのスイッチング周波数で動作しながら、高い効率を実現できます。Texas Instruments TPS543620は、小型の2.5mmx3mm HotRod™ VQFNパッケージに収められており、高周波数での高効率と相まって、小さなソリューションサイズを必要とする設計に最適です。固定周波数コントローラは500kHz~2.2MHzまで動作でき、SYNCピンを使用して外部クロックに同期できます。その他の機能には、高精度電圧リファレンス、ソフトスタート時間の選択、プリバイアス出力への単調な起動、電流制限の選択、ENピンを介して調整できるUVLO、障害保護の完全なスイートがあります。特徴
- 固定周波数、内部補償された高度電流モード(ACM)制御
- 集積25mΩおよび6.5mΩMOSFET
- 4V~18V入力電圧範囲
- 0.5V~5.5V出力電圧範囲
- 制御ループ性能を最適化するために選択できる3通りのPWMランプオプション
- 5種類のスイッチング周波数(500kHz、750kHz、1MHz、1.5MHz、2.2MHz)を選択可
- 外部クロックへの同期が可能
- 温度範囲全体で0.5V、±0.5%の電圧リファレンス精度
- ソフトスタート時間(0.5ms、1ms、2ms、4ms)を選択可
- プリバイアス出力へのモノトニックスタートアップ
- 6Aおよび3A動作のサポートに選択できる電流制限
- 調整可能な入力低電圧ロックアウトを活用したイネーブル
- パワーグッド出力モニタ
- 出力過電圧、出力低電圧、入力低電圧、過電流、温度過昇保護
- 動作接合部温度: –40°C~150°C
- 2.5mm × 3mm、14ピンVQFN-HRパッケージ(0.5mmピッチ)
アプリケーション
- 無線インフラおよび有線通信機器
- 光とファイバーネットワーク
- 試験と測定
- 医療機器、健康機器
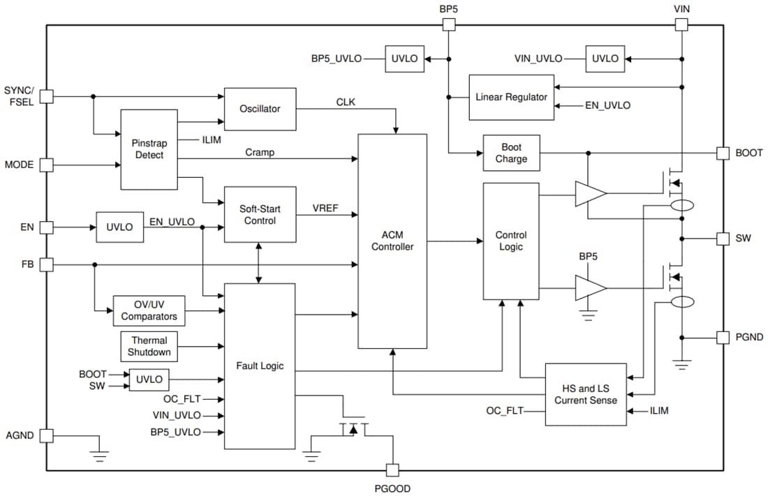
機能ブロック図
公開: 2021-01-08
| 更新済み: 2024-08-23
