Texas Instruments TPS543820同期SWIFT™降圧コンバータ
Texas Instruments TPS543820同期SWIFT™降圧型コンバータは、効率性の高い18V、8Aの同期バックコンバータで、内部補償された固定周波数高度電流モード制御が採用されています。最高2.2MHzまでのスイッチング周波数で動作しながら高い効率性を実現する能力があります。Texas Instruments TPS543820は、小型2.5mm × 3mm HotRod™ VQFNパッケージに収められており、高周波数での高い効率性と組み合わせると小型ソリューションサイズを必要とする設計に最適です。固定周波コントローラは、500kHz~2.2MHzでの動作が可能で、SYNCピンを使用して外部クロックに同期させることができます。その他の機能には、高精度電圧リファレンス、ソフトスタート時間の選択、プリバイアス出力への単調な起動、電流制限の選択、ENピンを介して調整できるUVLO、障害保護の完全なスイートがあります。特徴
- 固定周波数、内部補償された高度電流モード(ACM)制御
- 集積25mΩおよび6.5mΩMOSFET
- 4V~18V入力電圧範囲
- 0.5V~5.5V出力電圧範囲
- 制御ループ性能を最適化するために選択できる3通りのPWMランプオプション
- 5種類のスイッチング周波数(500kHz、750kHz、1MHz、1.5MHz、2.2MHz)を選択可
- 外部クロックに同期可能
- 温度範囲全体で0.5V、±0.5%の電圧リファレンス精度
アプリケーション
- 無線インフラおよび有線通信機器
- 光とファイバーネットワーク
- 試験と測定
- 医療機器、健康機器
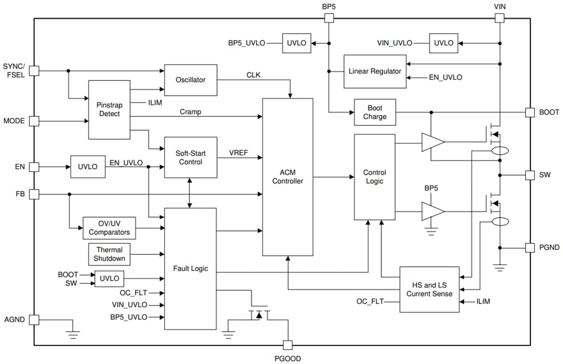
機能ブロック図
公開: 2021-01-20
| 更新済み: 2023-10-23
