Texas Instruments TPS543A26同期バックコンバータ
Texas Instruments TPS543A26同期バックコンバータは、16A同期SWIFT™コンバータで、内部補償された高度電流モード制御が備わっています。このコンバータは、4V~18V入力および0.5V~7V出力電圧範囲で動作します。TPS543A26コンバータは、最高2.2MHzまでのスイッチング周波数で動作しながら、高い効率性を実現できます。このため、小型ソリューションサイズを必要とする設計に最適です。このバックコンバータは、小型2.5mm x 4.5mm HotRod™ WQFN-FCRLFパッケージに格納されています。TPS543A26コンバータは使い勝手が良く、高速負荷過渡応答での外付け部品数が少なくなっています。このバックコンバータは、ワイヤレスおよび有線通信インフラ機器、光とファイバネットワーク、テストと測定、医療とヘルスケアに最適です。特徴
- 固定周波数、内部補償された高度電流モード(ACM)制御
- 集積6.5mΩおよび2mΩMOSFET
- 4V~18V入力電圧範囲
- 出力電圧範囲: 0.5V~7V
- 真の差動リモートセンスアンプ(RSA)
- 制御ループ性能を最適化するために選択できる3通りのPWMランプオプション
- スイッチング周波数は500kHz、750kHz、1MHz、1.5MHz、2.2MHzの5種類から選択可能
- 外部クロックに同期可能
- 温度範囲全体で0.5V、±0.5%の電圧リファレンス精度
- 選択可能なソフトスタート時間は、1ms、2ms、4ms、および 8ms です。
- プリバイアス出力へのモノトニックスタートアップ
- 16Aおよび12A動作のサポートに選択できる電流制限
- 調整可能な入力低電圧ロックアウトを活用したイネーブル
- パワーグッド出力モニタ
- 出力過電圧、出力低電圧、入力低電圧、過電流、温度過昇保護
- 接合部温度: -40°C~150°C
- 2.5mm x 4.5mm、0.5mmピッチの17ピンWQFN-HR パッケージ
- リードフリー(RoHS準拠)
- TPS543B22およびTPS543A22コンバータとのピン互換性あり
- PSpiceおよびSIMPLISモデルをご用意
アプリケーション
- 無線および有線通信インフラ機器
- 光とファイバーネットワーク
- 試験と測定
- 医療機器、健康機器
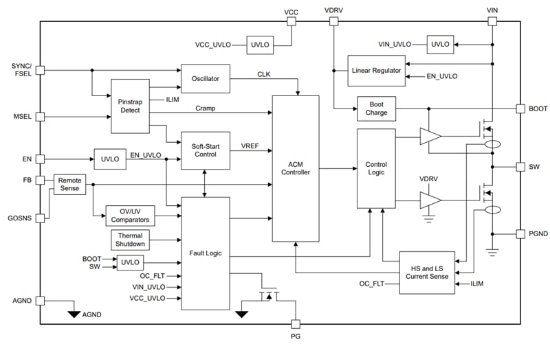
ブロック図
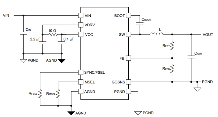
アプリケーション図
性能グラフ
公開: 2023-02-16
| 更新済み: 2023-10-23
