Texas Instruments TPS543B22 同期降圧コンバータ
Texas Instruments TPS543B22 同期降圧コンバータは、高効率の 18V、20A コンバータで、内部補償型固定周波数 Advanced Current Mode (ACM) 制御アーキテクチャで使用されています。 固定周波コントローラは、500kHz~2.2MHzでの動作が可能で、SYNCピンを使用して外部クロックに同期させることができます。 TPS543B22コンバータは、高精度電圧リファレンス、2線式リモートセンス、選択可能なソフトスタート時間、プリバイアス出力への単調起動が特徴です。その他の機能には、選択可能な電流制限、ENピンから調整できるUVLO、障害保護の完全スイートがあります。このバックコンバータは、小型2.5mm x 4.5mm HotRod ™ WQFN-FCRLFパッケージに格納されています。 TPS543B22コンバータは、ワイヤレスおよび有線通信インフラ機器、光とファイバネットワーク、試験と測定、医療、ヘルスケアで使用されます。特徴
- 固定周波数、内部補償された高度電流モード(ACM)制御
- 集積6.5mΩおよび2mΩMOSFET
- 4V~18V入力電圧範囲
- 出力電圧範囲: 0.5V~7V
- 真の差動リモートセンスアンプ(RSA)
- 制御ループ性能を最適化するために選択できる3通りのPWMランプオプション
- スイッチング周波数は500kHz、750kHz、1MHz、1.5MHz、2.2MHzの5種類から選択可能
- 外部クロックに同期可能
- 温度範囲全体で0.5V、±0.5%の電圧リファレンス精度
- 選択可能なソフトスタート時間は、1ms、2ms、4ms、および 8ms です。
- プリバイアス出力へのモノトニックスタートアップ
- 20Aおよび16A動作のサポートに選択できる電流制限
- 調整可能な入力低電圧ロックアウトを活用したイネーブル
- パワーグッド出力モニタ
- 出力過電圧、出力低電圧、入力低電圧、過電流、温度過昇保護
- 接合部温度: -40°C~150°C
- 2.5mm x 4.5mm、0.5mmピッチの17ピンWQFN-HR パッケージ
- リードフリー(RoHS準拠)
- TPS543A26およびTPS543A22コンバータとのピン互換性あり
- PSpiceおよびSIMPLISモデルをご用意
アプリケーション
- 無線および有線通信インフラ機器
- 光とファイバーネットワーク
- 試験と測定
- 医療機器、健康機器
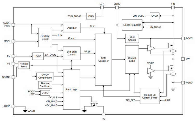
ブロック図
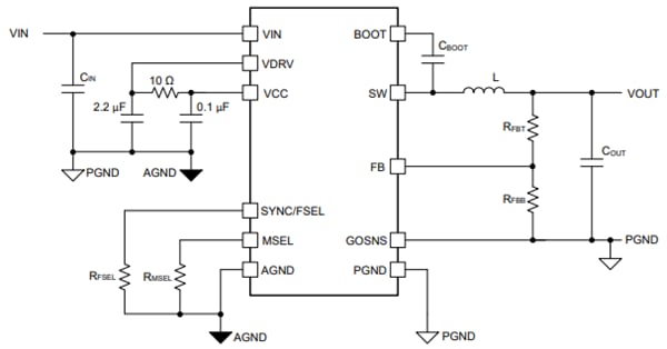
アプリケーション回路図
公開: 2023-02-17
| 更新済み: 2024-09-25
