Texas Instruments TPS562202S 2A ECO-Mode同期バックコンバータ
Texas Instruments TPS562202S2A ECOモード同期降圧コンバータは、最小限の外付け部品で動作し、低スタンバイ電流を達成するように最適化されています。このスイッチモード電源(SMPS)デバイスには、D-CAP2モード制御が採用されており、高速過渡応答を実現しています。特殊ポリマーといった低等価直列抵抗(ESR)出力コンデンサ、および外部補償部品のない超低ESRセラミックコンデンサにも対応しています。Texas Instruments TPS562202Sは、ECOモードで動作し、軽負荷動作中に高効率を維持します。TPS562202Sは、6ピン1.6mm × 1.6mm SOT563 (DRL)パッケージでご用意があり、 –40°C ~ 125°Cの接合部温度に指定されています。特徴
- 2Aコンバータ(集積140mΩ・84mΩ FETを搭載)
- 高速過渡応答付きD-CAP2™モード制御
- 4.3V~17V入力電圧範囲
- 0.804V~7V出力電圧範囲
- 軽負荷時のECOモード
- スイッチング周波数: 580kHz
- 3µA未満の小さなシャットダウン時消費電流
- 1.5%の帰還電圧精度(25°C)
- プリバイアス起動をサポート
- サイクルバイサイクル過電流制限
- ヒカップモード過電流保護
- ノンラッチUVPおよびTSD保護
- 1.2msに固定されているソフト起動
アプリケーション
- SMPS電源(TV用)
- スマート・スピーカ
- 有線ネットワーキング
- デジタル・セットトップボックス(STB)
- 監視
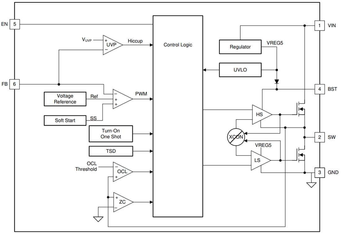
機能ブロック図
公開: 2020-12-02
| 更新済み: 2024-10-07
