Texas Instruments TPS562242は、過渡応答を高速化を実現するため、および外部補償を行わなくても低ESR出力コンデンサを使えるようにするために、D-CAP3制御モードを採用しています。デバイスは、最大94%のデューティサイクルでの動作をサポートできます。TPS562242は、Ecoモードで動作することで、軽負荷時も高い効率を維持します。デバイスは、OVP、OCP、UVLO、OTP、UVP(ヒカップ機能付き)による完全な保護機能を内蔵しています。デバイスは、1.6mm × 1.6mm SOT-563パッケージで供給されます。接合部温度は-40°C~125°Cです。
特徴
- 幅広いアプリケーションに適した構成
- 入力電圧範囲 3V~17V
- 出力電圧範囲 0.8V~10V
- 基準電圧 0.8V
- 基準電圧精度 25℃で±1%
- 基準電圧精度 –40°C~125°Cで±1.5%
- 55.0mΩおよび24.3mΩのMOSFETを内蔵
- 低静止電流 100µA
- スイッチング周波数 1.4MHz
- 高デューティサイクル動作 最大94%
- 高精度のENスレッショルド電圧
- 固定ソフトスタート時間 1.6ms(標準値)
- 使いやすくて小さなソリューションサイズ
- 軽負荷時のEcoモード
- TPS562202 とピン互換
- D-CAP3™制御モード
- あらかじめ出力にバイアスが印加された状態でのスタートアップをサポート
- ラッチなしのOV、OT、UVLO保護
- ヒカップモードによるUV保護
- サイクル単位のOC保護
- 1.6mm × 1.6mmのSOT-563パッケージ
アプリケーション
- 家電、ビデオレコーダー
- テレビ、STB、DVR
- WLAN、Wi-Fi®アクセスポイント、モデム(ケーブル、DSL、GFAST)、小規模ビジネス用ルーター
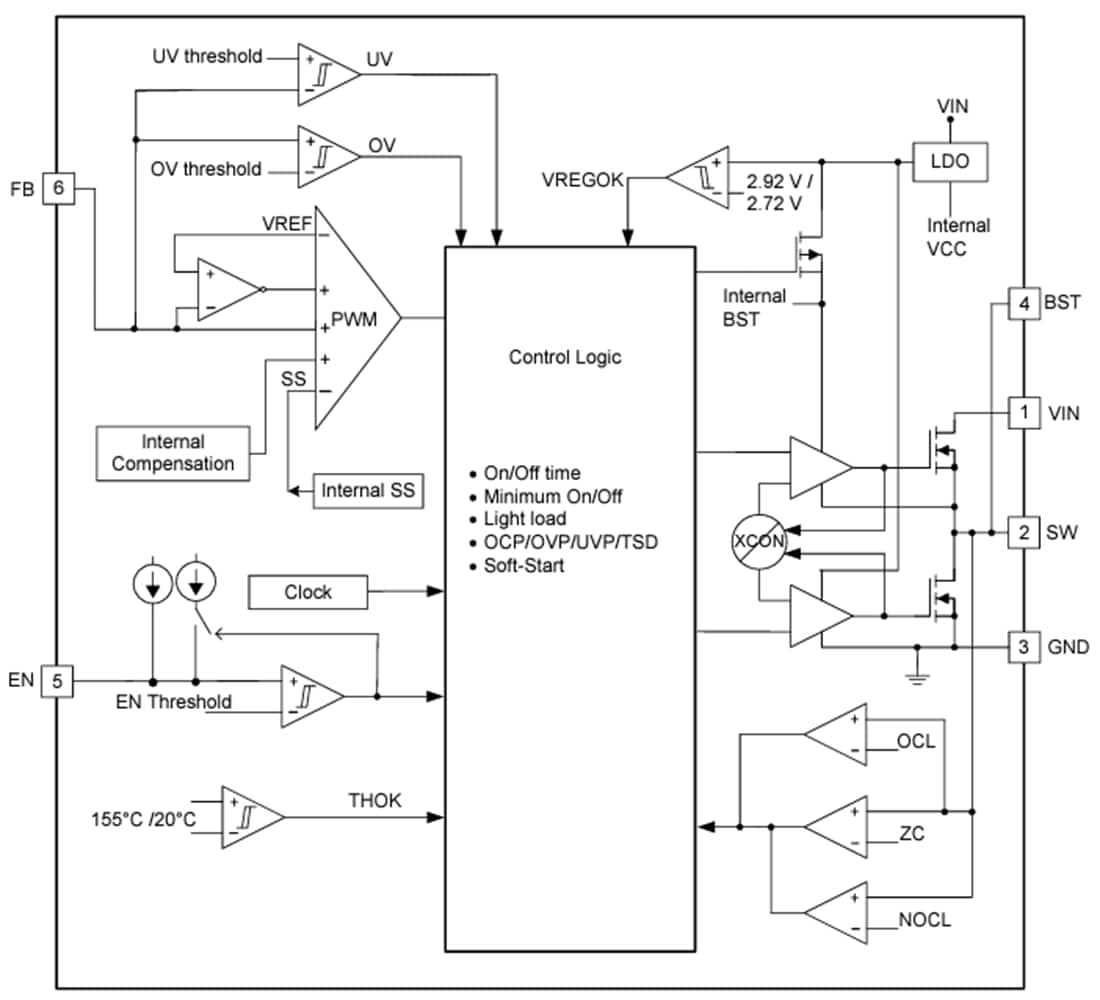
機能ブロック図
公開: 2023-08-21
| 更新済み: 2023-08-24

