Texas Instruments TPS61377同期昇圧コンバータ
Texas Instruments TPS61377同期昇圧コンバータは、プログラム可能なピーク電流制限を備えた高電圧昇圧コンバータです。これらのコンバータは、50mΩローサイド電源スイッチと40mΩハイサイド整流スイッチを備えており、高効率で小型のソリューションを提供します。TPS61377昇圧コンバータは、2.9V~23Vの広い入力電圧範囲で動作し、出力電圧は6Aスイッチング電流能力により25Vまでをカバーします。これらのコンバータは、適応型一定オフタイム ピーク電流制御トポロジーを使用して出力電圧を調整します。TPS61377昇圧コンバータは、中程度から重い負荷条件下ではパルス幅変調 (PWM) モードで動作します。これらのコンバータには、軽負荷時に MODE ピンを介して選択できる 2 つの動作モードが含まれています。2 つの動作モードは、軽負荷効率を向上させるパルス周波数変調 (PFM) モードと、可聴ノイズと低いスイッチング周波数を回避する強制 PWM モードです。TPS61377コンバータは、ソフトスタート機能、プログラム可能なピーク スイッチング電流制限機能、出力過電圧保護、サイクルごとの過電流保護、およびサーマルシャットダウン保護も備えています。これらの同期昇圧コンバータは、2.5mmx2mmHotRod™Lite VQFN パッケージを備えた非常に小さなソリューション サイズを提供します。代表的なアプリケーションには、3.3VIN 、5VIN ~12VOUT 、24VOUT の電力変換、産業用電力システム、および家電製品などがあります。特徴
- 広い入力電圧と出力電圧範囲
- 入力電圧範囲2.9V~23V
- 出力電圧範囲4.5V~25V
- 1.5A~6Aのプログラム可能なピーク電流制限
- スイッチング周波数:
- 650kHz TPS61377
- 1.2MHz TPS613771
- 高い効率と電力能力:
- 6Aピークスイッチング電流制限
- ローサイド FET:50mΩ、ハイサイド FET:40mΩ
- VIN =9V、VOUT =16V、および IOUT =2Aで最大95.3%の効率性
- VIN =12V、VOUT =24V、および IOUT =1.5Aで最大96.0%の効率性
- システムの動作時間を延長
- 標準的な70µA静止電流
- 最大1.25µAシャットダウン電流
- 自動PFMと強制PWMモードを選択可
- 安全性と堅牢な動作が特徴
- 出力過電圧保護
- サイクル別の過電流保護
- 熱シャットダウン
- 正確なEN/UVLOしきい値
- 外部ループ補償
- 2.5mmx2mmHotRod™Lite VQFN パッケージ
アプリケーション
- 3.3VIN 、5VIN ~12VOUT 、24VOUT の電力変換
- 産業用電力システム
- 家電製品
標準的なアプリケーション図
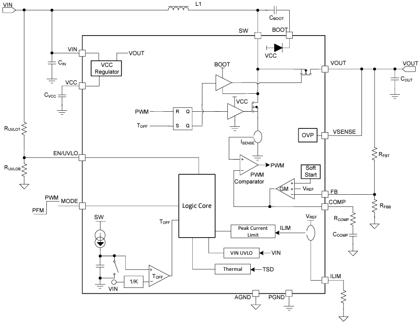
機能ブロック図
公開: 2024-01-19
| 更新済み: 2024-01-24
