Texas Instruments TPS61377EVM 評価モジュール
Texas InstrumentsTPS61377EVM評価モジュールは、高効率を提供する高電圧同期昇圧コンバータであるTPS61377を評価するように設計されています。このTPS61377コンバータは、2.9V~23Vまでの広い入力電圧範囲を備えており、出力電圧は6Aスイッチング電流能力を備えた25Vまでをカバーします。TPS61377EVM評価モジュールは、24V出力電圧アプリケーション用の9V~16V入力電圧を使用して設計されています。この評価モジュールは12V VIN 、24V VOUT 、1.5A IOUT で最大96%の効率性を提供し、モジュールは70μAの自己消費電流も提供します。特徴
- 高電圧TPS61377同期昇圧コンバータを評価する
- 入力電圧範囲9V~16V
- 1.5A出力電流 (VIN > 9V ~ VOUT =24V)
- VIN =12V~ VOUT =24V、 IOUT =1.5Aで最大96%の効率性
- 標準的な70μA静止電流
- 1.5Aから6Aまでのプログラム可能なピーク電流制限
- 自動PFMと強制PWMモードを選択可
- 出力過電圧保護
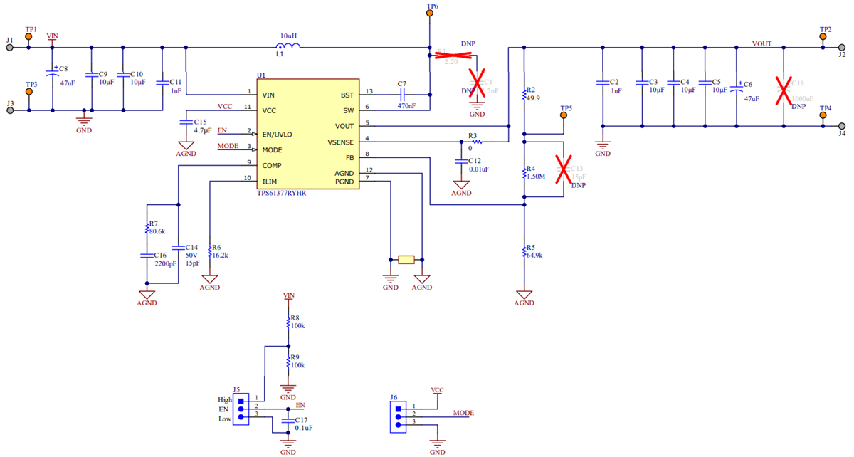
回路図
公開: 2024-01-24
| 更新済み: 2024-01-31
