Texas Instruments TPS62097EVM-651評価モジュール
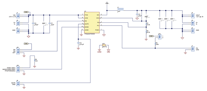
Texas Instruments TPS62097EVM-651評価モジュールは、iDCS制御、強制PWMモード、選択可能なスイッチング周波数を備えたTPS62097 2A降圧型コンバータの評価向けです。この評価モジュールは、2.5Vおよび6Vの間の入力電圧から、1.2V出力電圧を出力します。TPS62097は、一定の周波数動作を目的としてデバイスを強制的にPWMモードにする能力を備えた、DCS制御の優れた過渡応答が特徴です。選択可能なスイッチング周波数と組み合わされたTPS62097は高度に統合された効率的かつ小型のソリューションで、プログラマブルロジックコントローラ(PLC)およびその他の産業機器を対象としています。特徴
- iDCS制御
- 強制PWMモードおよび選択可能なスイッチング周波数
- 出力電流: 2A
- 最大6Vの入力電圧範囲
- 出力電圧: 1.2V
Schematic
Additional Resources
公開: 2016-01-15
| 更新済み: 2022-03-11
