Texas Instruments TPS62864/TPS62866同期降圧コンバータ
Texas Instruments TPS62864/TPS62866同期降圧コンバータは、I2Cインターフェイスを備えた高周波同期降圧コンバータで、効率的で適応性の高い、高い電力密度のソリューションを提供します。中~重負荷時にはPWMモードで動作します。軽負荷時には自動的に省電力モードに移行し、負荷電流の全範囲にわたって高効率を維持します。出力電圧リップルを小さくするために、デバイスを強制的にPWMモード動作にすることもできます。Texas Instruments TPS62864/TPS62866 DCS制御アーキテクチャは、優れた負荷過渡性能と厳しい出力電圧精度を実現します。I2Cインターフェイスと専用 VID ピンを通じて、出力電圧を迅速に調整し、負荷の消費電力をアプリケーションの絶えず変化する性能ニーズに適応させることができます。特徴
- 7mΩおよび6.5mΩの内部パワーMOSFET
- 効率性:90%以上(0.9V出力)
- 高速過渡応答のためのDCS制御トポロジー
- 1%の出力電圧精度
- 4µAの動作時静止電流
- 入力電圧範囲: 2.4V~5.5V
- 2.4MHzスイッチング周波数
- 電源正常インジケータ・ピン・オプション
- 外付け抵抗器によって選択
- スタートアップ出力電圧
- I2Cスレーブアドレス
- I2Cインターフェイスによる選択
- 省電力モードまたは強制PWMモード
- 出力放電
- ヒカップまたはラッチ短絡保護
- 出力電圧ランプスピード
- ダイナミック電圧スケーリング(DVS)のためのVIDピン
- 熱事前警告と熱シャットダウン
- 最大3.4MbpsのI2C互換性インターフェイス
- 1.05mmx1.78mmx0.5mm 15ピンWCSPパッケージ (0.35mmピッチ) で利用可能
アプリケーション
- FPGA、CPU、ASICまたはビデオチップセットのためのコア電源
- カメラモジュール
- ソリッドステートデバイス
- 光学モジュール
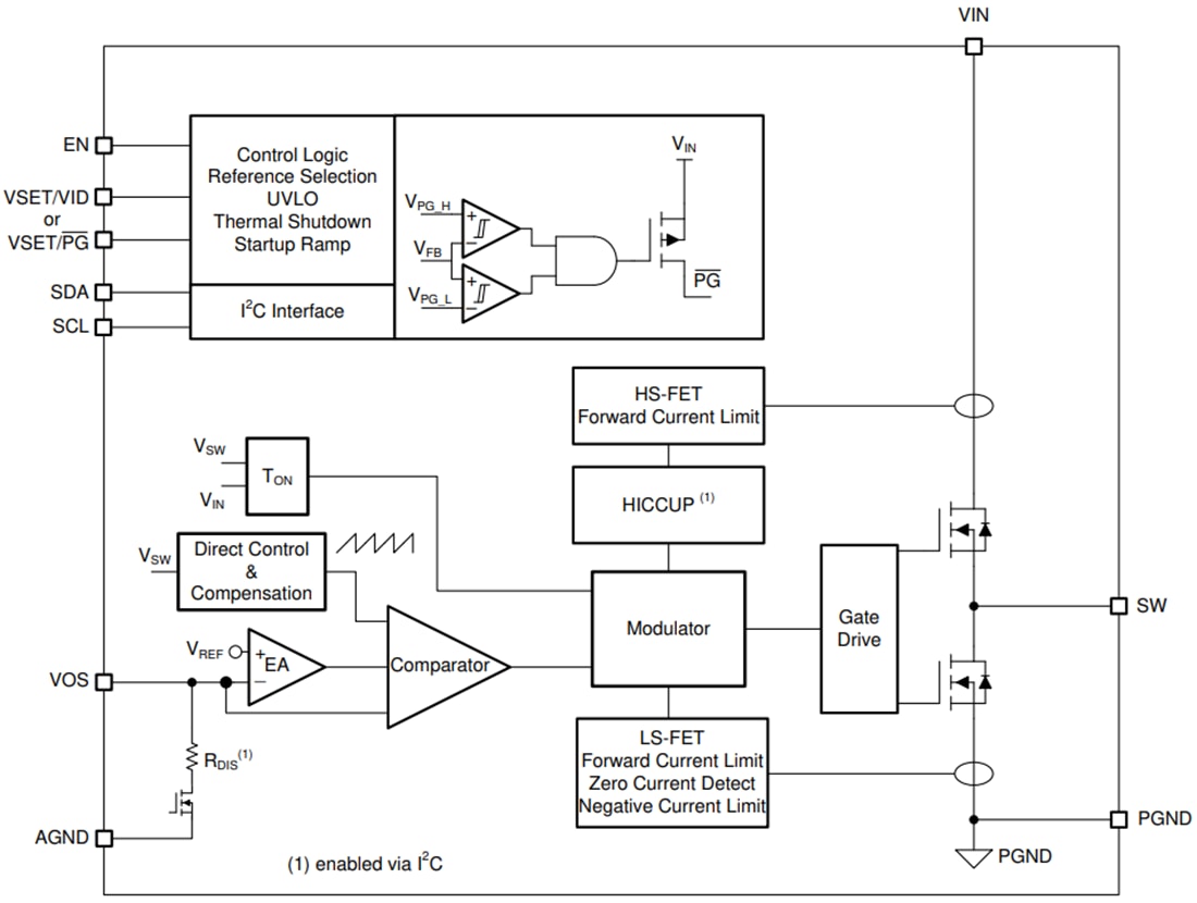
機能ブロック図
公開: 2020-05-21
| 更新済み: 2024-06-18
