Texas Instruments TPS62868/TPS62869同期降圧型コンバータ
Texas Instruments TPS62868/TPS62869同期降圧型コンバータは、高周波同期降圧型コンバータで、効率性が高い適応型の高電力密度ソリューションを実現しているI2Cインターフェイスが搭載されています。このコンバータは、中負荷から重負荷ではPWMモードで動作し、軽負荷になると自動的にパワーセーブ・モードで動作し、全負荷電流範囲にわたって高効率を維持します。Texas Instruments TPS62868/TPS62869は、最小クラスの出力電圧リップルを目的にPWMモード動作に強制できます。DCS-Controlアーキテクチャと合わせて、優れた負荷過渡性能と厳格な出力電圧精度を達成しています。I2Cインターフェイスおよび専用VIDピンを使用すると、負荷の電力消費をアプリケーションの変化する性能ニーズに適応させるようにこの出力電圧を迅速に調整できます。特徴
- 11mΩおよび10.5mΩ内部パワーMOSFET
- > 90%効率性(0.9V出力)
- 高速過渡応答のためのDCS制御トポロジ
- I2Cを介したダイナミック電圧スケーリング(DVS)に利用できる出力電圧範囲
- 2.5mVステップサイズで0.2V~0.8375Vの出力電圧範囲
- 5mVステップサイズで0.4V~1.675Vの出力電圧範囲
- 10mVステップサイズで0.8V~3.35Vの出力電圧範囲
- 1%の出力電圧精度
- 2.4MHzスイッチング周波数
- 外付け抵抗器によって選択
- スタートアップ出力電圧
- I2Cスレーブアドレス
- I2Cインターフェイスによって選択
- 省電力モードまたは強制PWMモード
- 出力放電
- ヒカップまたはラッチ短絡保護
- 出力電圧ランプスピード
- 熱事前警告と熱シャットダウン
- 電源正常インジケータのピンオプション(ウィンドウコンパレータ搭載)
- 最大3.4MbpsのI2C互換インターフェース
- 1.5mm x 2.5mm x 1.0mm 9ピンQFNパッケージ(0.5mmピッチ)でご用意あり
- WCSPパッケージ(1.05mm x 1.78mm WCSPパッケージに収められたI2Cインターフェイス搭載TPS62866、6A同期降圧コンバータ)でもご用意あり
アプリケーション
- FPGA、CPU、ASICまたはビデオチップセットのためのコア電源
- IPネットワークカメラ
- ソリッドステートデバイス
- 光学モジュール
- LPDDR5 VDDQレール供給
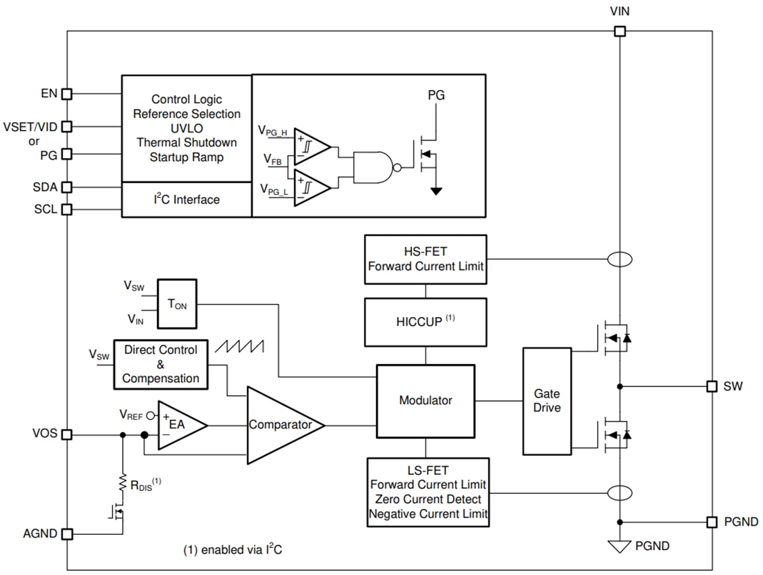
機能ブロック図
公開: 2021-01-28
| 更新済み: 2022-03-11
