TI TPS62869EVM-118評価モジュールは、0.4V からの間のより高い入力電圧から安定化が図られた0.9V出力電圧に至るまで、2.4V 1%精度の出力電圧をともなって 5.5V~ 1.675Vの間の出力電圧を生成します。
特徴
- 入力電圧範囲2.4V~5.5V
- I2C経由で0.4V ~ 1.675Vプログラム可能な出力電圧
- 出力電流: 6A
ボード・レイアウト
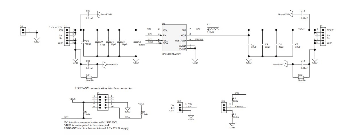
回路図
クイック接続の概要
公開: 2020-10-21
| 更新済み: 2024-09-05

