Texas Instruments TPS631010/TPS631011バックブーストコンバータ
Texas Instruments TPS631010/TPS631011バックブーストコンバータは、定周波数ピーク電流モード制御のバックブーストコンバータで、小さなウエハーチップスケールパッケージに収められています。この昇降圧コンバータは、1.5A出力電流と1.6V~5.5Vの入力電圧範囲で動作します。TPS631010/TPS631011コンバータは、入力電圧が出力電圧とほぼ等しい場合、自動的に昇圧、降圧、または3サイクル昇降圧モードで動作します。この昇降圧コンバータは、8μA の静止電流と省電力モード電力で動作し、軽負荷から無負荷状態まで最高の効率を実現します。TPS631010/TPS631011コンバータは、TWS、システム プリレギュレータ、ポイントオブロード レギュレータ、指紋、カメラ センサ、および電圧安定化装置に最適です。特徴
- 入力電圧範囲1.6V~5.5V
- 起動のためのデバイス入力電圧:>1.65V
- 1.2V~5.5V出力電圧範囲 (調整可能)
- 高出力電流能力、3Aピーク スイッチ電流
- 2A出力電流 ( VIN ≥3V、VOUT =3.3V
- 1.5A出力電流 ( VIN ≥2.7V、VOUT =3.3V
- 全負荷範囲にわたって高効率
- 8µA(標準)自己消費電流
- 自動省電力モードと強制PWMモードを設定可能
- ピーク電流昇降圧モードアーキテクチャ
- シームレスなモード移行
- 順方向と逆電流動作
- プリバイアス出力へのスタートアップ
- 2MHzスイッチングが備わった固定周波数動作
- 安全で堅牢な動作を実現する機能
- 過電流保護と短絡保護
- アクティブ・ランプを採用した統合ソフトスタート
- 過温度保護と過電圧保護
- 真のシャットダウン機能(負荷切断あり)
- 順方向および下位電流制限
- 動作温度範囲:-40°C~125°C
- 小型ソリューションサイズ
- 小型1µHインダクタ
- WCSPで1.803mm x 0.905mm
アプリケーション
- TWS
- システムプリレギュレーター
- スマートフォン、タブレット、端末、テレマティクス
- ポイントオブロードレギュレーション
- 有線センサー、ポート/ケーブル アダプター、およびドングル
- 指紋センサとカメラセンサ
- 電子スマートロックとIPネットワークカメラ
- 電圧安定器
- データコム、光モジュール、冷却/加熱
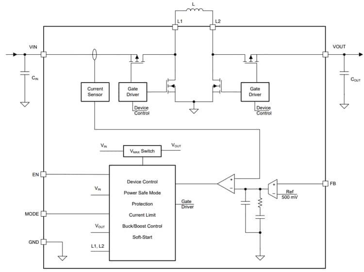
ブロック図
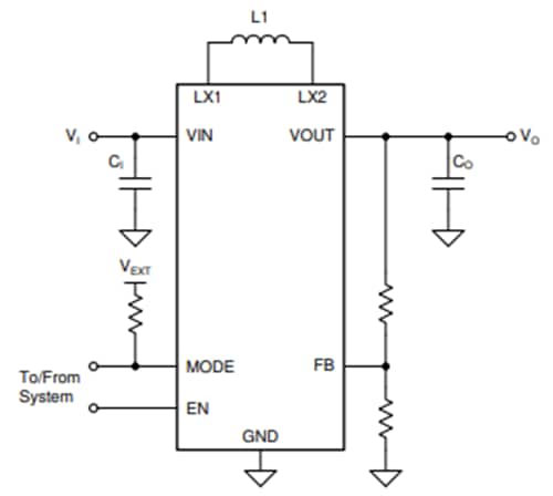
標準アプリケーション回路
公開: 2023-02-17
| 更新済み: 2024-01-23
