TI TPS7H5020EVMボードは、追加の部品を実装するためのフットプリントを確保およびテスト・ポイントが備わっており、カスタマイズ構成のテストや性能評価に使用できます。
特徴
- 入力電圧範囲:5V~12V
- 12V出力時に1.2A
- GaN FET
- スイッチング周波数: 1MHz
- 温度、放射線、ラインおよび負荷レギュレーションの全範囲で0.6V ±1%の電圧リファレンス
- 調整可能なスロープ補償とソフトスタート機能
- オプションでPVIN をVIN またはVLDOに接続可能
アプリケーション
- 人工衛星の電源
- 通信ペイロード
- コマンドとデータの処理
- 光学イメージング・ペイロード
- レーダー画像ペイロード
- 衛星電気電力システム
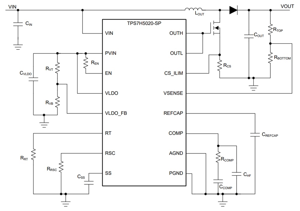
簡略図
レイアウト
公開: 2025-05-30
| 更新済み: 2025-09-14

