Texas Instruments TPS7H5020FLYEVM評価モジュール

テキサス・インスツルメンツ (Texas Instruments) TPS7H5020FLYEVM 評価モジュールは、TPS7H5020-SEP PWMコントローラの包括的な評価を可能にします。TPS7H5020-SEPは、フライバックコンバータトポロジを使用してGaN FETスイッチング素子を駆動します。TI TPS7H5020FLYEVMは、カスタム構成のテストを可能にする柔軟性を提供します。テストポイントと追加コンポーネント用のフットプリントが用意されており、デバイスの構成と性能の検証を容易に行えます。

特徴

  • 電力段入力電圧範囲:22V〜36V
  • 独立したコントローラ電源入力:4.5V〜14V
  • 最大出力電流:4A
  • GaN FETスイッチング素子
  • 電圧リファレンス:ライン、温度、放射線量全範囲にわたって0.6V ±1%

簡略図

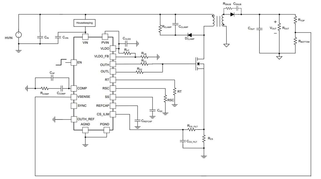
回路図 - Texas Instruments TPS7H5020FLYEVM評価モジュール

レイアウト

ロケーション回路 - Texas Instruments TPS7H5020FLYEVM評価モジュール
公開: 2025-09-14 | 更新済み: 2025-09-22