Texas Instruments UCC25640x LLC共振コントローラ
Texas Instruments UCC25640x LLC共振コントローラは、フル機能が搭載されたLLCコントローラで、統合高電圧ゲートドライバが備わっています。これらのコントローラは、最小限の外付け部品で完全な電源システムを構築するため、PFCコントローラと組み合わせるように設計されています。その結果完成する電源システムは、スタンバイ電力コンバータを別途必要とせずに、スタンバイ電力の最も厳格な要件を満たすように設計されています。 UCC25640x LLC共振コントローラは、ソフトオン/ソフトオフ期間付き高効率バースト・モードにより、スタンバイ動作時の可聴ノイズを最小限に抑えることができます。これらのUCC25640xコントローラは、クラス最高レベルのラインおよび負荷過渡応答を実現するために、ハイブリッド・ヒステリシス制御を採用しています。主なアプリケーションは、SMPS電源、照明、AC/DCアダプタ、エンタープライズやシネマ用プロジェクタ、医療用電源、多機能プリンタ、電動工具などです。特徴
- 最適化された低消費電力モードおよびバースト・モード・アルゴリズム
- ソフトオン/ソフトオフ期間付きのバースト・モード
- 無負荷および待機時の最小化された可聴ノイズ
- ユーザーがバースト・モードをディセーブル可能
- フォトカプラの低消費電力動作
- DoE Level VI および EU CoC Tier-2外部電源規格を上回る効率性能
- ハイブリッド・ヒステリシス制御 (HHC)
- クラス最高レべルの過渡応答
- バーストモードからの高速終了
- 堅牢な適応型デッドタイム制御
- 0.6Aソースおよび1.2Aシンク能力が備わった統合型高電圧ゲートドライバ
- 堅牢な静電容量領域(ZCS)回避スキーム
- 3レベルの過電流保護による過熱、出力過電圧、入力過電圧および低電圧からの保護
- 統合型高電圧起動機能
- アクティブXコンデンサ放電機能
アプリケーション
- SMPS電源(TV用)
- 照明
- AC-DCアダプタ
- 電力ツール
- 多機能プリンタ
- 医療電源
- PC電源
- ゲームコンソール電源
- 企業および映画プロジェクタ
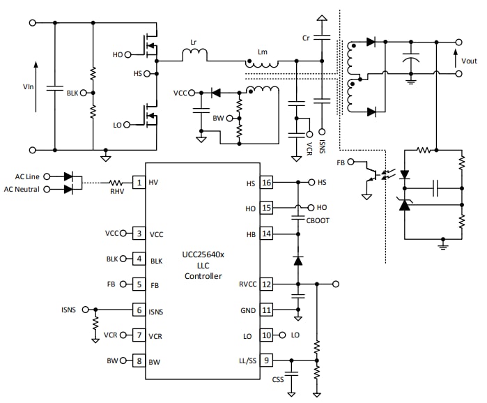
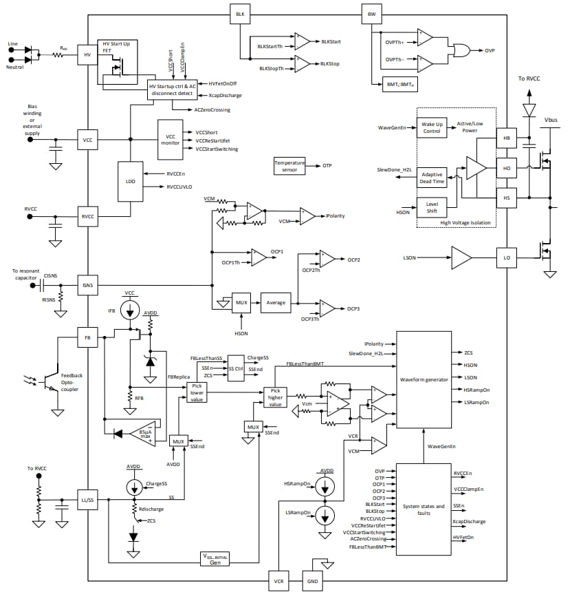
ブロック図
簡略図
公開: 2020-01-08
| 更新済み: 2024-05-01
