Texas Instruments UCC28750電流モード・フライバック・コントローラ
Texas Instruments UCC28750電流モード・フライバック・コントローラは、フォトカプラを使用する高性能、低スタンバイ電力、コスト効率の優れたオフライン・フライバック・コンバータ・アプリケーション向けに最適化された、高集積電流モードおよび連続導通対応のPWMコントローラです。軽負荷の状況では周波数フォールドバックおよびバースト・モードに移行し、軽負荷時の効率を向上させます。UCC28750に採用しているバーストモード・アルゴリズムは、最小実効スイッチング周波数を制御して軽負荷状況での可聴ノイズを防止します。周波数ディザリング機能によってEMI性能が向上します。この機能は、通常動作、周波数フォールドバック動作、電力昇圧動作でアクティブになります。Texas Instruments UCC28750は保護機能を搭載しており、最小限の外付け部品で堅牢なコンバータ設計を実現できます。出力過電力保護 (OPP) およびサイクル単位の過電流制限により、負荷段および電力段の部品を電気的ストレスから保護します。過電圧 (OVLO) および低電圧誤動作防止 (UVLO) により、望ましくない入力状態でのスイッチングを防止します。FLTピンは、デバイスの型式に応じて、ライン・ブラウンアウトの検出機能と保護機能、または外部過熱および過電圧保護機能を備えています。FLTピンは、デバイスの型式に関係なく、ピンをグランドにプルダウンして外部制御によりデバイスをディセーブルにする目的にも使用されます。
特徴
- 内部スロープ補償による安定した連続導通モード (CCM) 動作
- 65kHzまたは100kHzの固定周波数動作
- フォトカプラによる2次側レギュレーション (SSR) 機能
- 周波数フォールドバックとバースト・モードによる軽負荷時の効率の向上
- 周波数ディザリングによるEMI性能の向上
- ゲート・ソース/シンク能力:300mA/500mA
- 4msの内部ソフトスタート
- 堅牢な保護機能
- 過電圧および低電圧誤動作防止
- 出力過電力保護 (OPP)
- 出力短絡 (OSC) 保護
- 出力過電圧 (OVP) 保護
- サイクル単位のピーク過電流制限
- FLT ピンでの外部過熱 (OTP)、過電圧保護 (OVP)、ブラウンアウト検出
- 内部サーマルシャットダウン
アプリケーション
- 家電
- バッテリパックと充電器
- 小型家電
- 大型家電
- 電源供給
- 12V出力のサーバPSU
- 絶縁型オフラインAC/DC電源
- グリッドインフラ
- 電力メータ
- ストリングインバータ
- マイクロインバータ
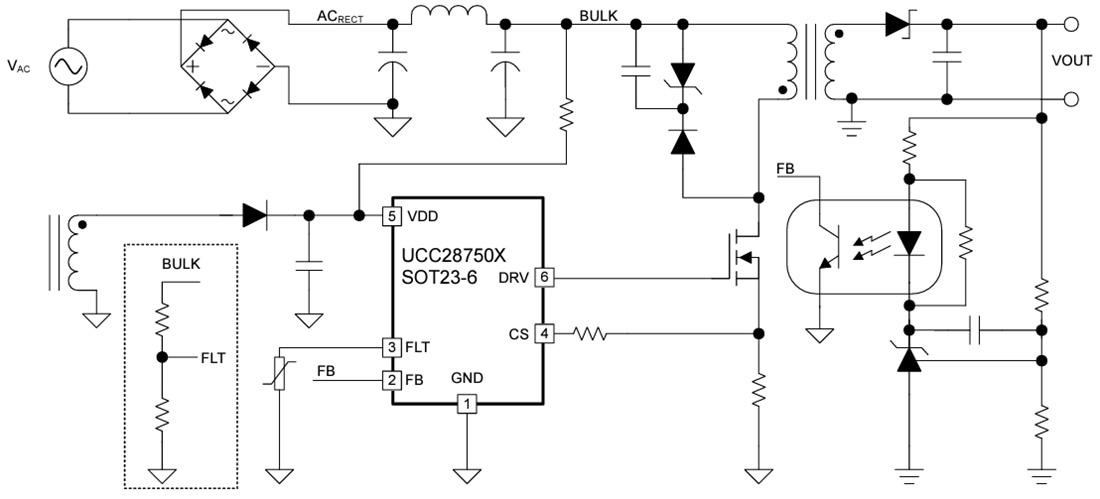
標準アプリケーション回路
公開: 2024-02-14
| 更新済み: 2024-07-01
