ZVS、スイッチング損失、EMIのための適応型デッドタイム制御が使用されています。この設計によって、動作範囲全体での極めて高い変換効率が備わったコントローラがもたらされています。プログラマブル適応型バースト・モード(ABM)を使用すると、コントローラが軽および無負荷状態で待機電力を最適化するためにスタンバイ・モードに入ると制御する柔軟性が実現します。また、ABMは、リップルの低減と可聴ノイズの最小化にも役立ちます。このコントローラには、自動再起動(再試行)応答が備わった複数の保護モードがあります。Texas Instruments UCC28781-Q1は、車載アプリケーションを対象としたAEC-Q100認定を取得しています。
特徴
- > 500kHzスイッチング周波数
- ピーク効率を実現できる> 93%
- <45Mwスタンバイ電力が可能
- ゼロ電圧スイッチング(ZVS)およびデッドタイム最適化のための適応制御
- 過渡応答または可聴ノイズでのトレードオフがないEMI周波数ディザリング
- 内部補償が備わったプログラマブル適応型バースト・モード(ABM)
- X-コンデンサ放電機能
- 温度過昇、過電圧、出力短絡、過電流、過電力、ピン障害保護
- 自動回復障害応答
- 4mm × 4mm、24ピン、QFNパッケージ
アプリケーション
- サウンドバー
- スマートスピーカ
- 加盟店ネットワークおよびサーバーPSU
- 電化製品バッテリ充電器
- 加盟店用バッテリ充電器
- 産業用AC-DC
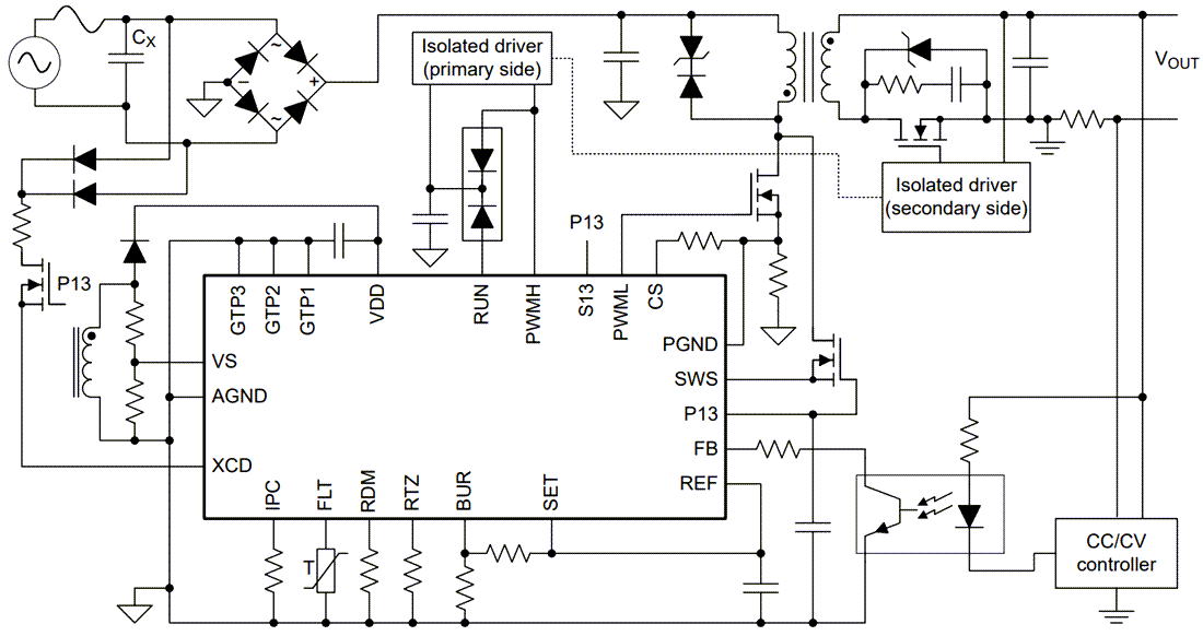
簡略アプリケーション
公開: 2022-04-12
| 更新済み: 2023-02-14

