Texas Instruments UCC28781EVM-053評価モジュール
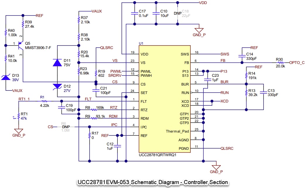
Texas Instruments UCC28781EVM-053評価モジュール (EVM) は、UCC28781-Q1コントローラの動作を評価するように構成されています。このEVMは、4層プリント回路ボード(PCB)で構成されており、上部にスルーホールコンポーネント、下部に表面実装コンポーネントが備わっています。UCC28781EVM-053評価モジュールは、ゼロ電圧スイッチング・フライバック(ZVSF)コントローラを使用して60W、15V出力の高効率、高密度、高電圧の車載バイアス供給を実証します。UCC28781-Q1コントローラは、一次側シリコンMOSFETを直接駆動し、UCC5304絶縁ゲートドライバを介して二次側同期整流器を駆動し、効率性を向上させてZVSを達成します。UCC28781EVM-053 EVMは、高電圧車載用トラクションインバータ・バイアス供給、高電圧車載用冗長供給、高密度AC/DCまたはDC/DC補助電源で使用されています。UCC28781EVMモジュールは、50V~500VのDC入力電圧範囲を15Vの絶縁出力に変換します。出力電流は、250V~500Vの入力電圧で最大4Aに定格されており、50V~250Vの入力電圧で最大2Aまでディレーティングされます。さらに、EVMは、整流ACセクションをDC入力に接続することで、90VRMS~264VRMSの電圧をともなう絶縁AC源から給電できます。
特徴
- 高周波数動作>150kHzによって、小型ソリューションサイズが実現
- ラインおよび負荷全体で高効率を維持するマルチモード動作
- 50V~500VのDC入力電圧範囲を15Vの絶縁出力に変換
- 出力電流:
- 250VDCおよび500VDCの 入力電圧で最大4Aに定格
- 50VDC および250V DCの入力向けに最大2Aまでディレーティング済
- 効率性>94% @ 250VDC、全負荷
- スタンバイ電力<70mW @ 500VDC、無負荷
- オンボードが90VAC~264VACソースからEVMに電力を供給するオプションの手段となる
- 上部にスルーホールコンポーネントを用いた4層PCB
- 底面にある表面実装コンポーネント
アプリケーション
- 高電圧車載用トラクションインバータ・バイアス供給
- 高電圧車載用冗長供給
- 高密度AC/DCまたはDC/DC補助電源
試験セットアップ図
その他の資料
公開: 2023-02-13
| 更新済み: 2023-03-07
