Texas Instruments ULN2003ADEVM 評価モジュール
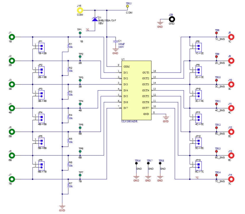
Texas Instruments ULN2003ADEVM評価モジュールを使用すると、ダーリントン・トランジスタ・アレイであるULN2003Aのすべての性能と機能を評価できます。このモジュールの使用は、デバイスのコレクタ入力に電源を接続するシームレスな手段です。ULN2003ADEVMは、複数のジャンパを並列チャネルに接続し、大電流の供給能力を確保するために使用する、複数のジャンパを搭載しています。このモジュールは、ハンマー・ドライバ、ランプ・ドライバ、リレー・ドライバ、ライン・ドライバ、ディスプレイ・ドライバなどに使用されます。特徴
- ULN2003AデバイスのSOIC (Dバージョン) が実装済み
- INx信号のフローティング状態を確実に防止するために、各制御入力にプルダウン抵抗を接続
- 複数のジャンパを並列チャネルに接続し、大電流の供給能力を確保
アプリケーション
- ハンマー・ドライバ
- ランプドライバ
- リレー・ドライバ
- ライン・ドライバ
- ディスプレイ・ドライバ
スキーム図
公開: 2024-04-22
| 更新済み: 2025-02-22
