Vicor DCM非絶縁安定型DC-DCコンバータモジュール
Vicor DCM非絶縁安定型DC-DCコンバータモジュールは、48Vおよび従来の12V電源バスをブリッジするための高密度電源モジュールです。DCM3717シリーズとDCM3735シリーズをラインアップしており、40V~60Vの入力で動作し、10V~12.5Vに調整可能な安定化12V出力を生成します。これらのモジュールは、最大2000Wまでの異なる電力レベルをサポートし、並列動作により、より高い電力レベルを実現できます。これらの完全なコンバータソリューションは、最小限の外付け部品しか必要としないため、完全な電力供給ネットワークの電力密度がさらに高くなります。非絶縁型DCMはまた、指定された入力ライン範囲にわたって一貫して高効率を実現します。モジュール型DCMコンバータは、単独で、または下流のPoL(ポイント・オブ・ロード)製品と共に使用することで、効率的な配電ネットワーク(PDN)をサポートします。これにより、優れた電力システム性能と、さまざまな電源からPoLへの接続性を実現します。48Vベースのアーキテクチャは、安全特別低電圧(SELV)レベルを維持しながら、電源ネットワークの効率を最大化します。48V PDNの使用が増加するにつれて、従来の12Vシステムやインフラへの電力供給に対する互換性が必要となります。従来の1/8および1/4オープンフレーム・ブリック・コンバータはかさばり、高度なシステムの電力密度要件を満たしていません。さらに、従来のコンバータトポロジでは、48V配電の利得を低下させる非効率が発生します。パワーシステムエンジニアに使いやすい高密度48V-12Vパワーモジュールを提供することで、設計とパワーシステムのフットプリントが簡素化されます。Vicor DCM非絶縁安定化DC-DCコンバータモジュールは、産業、自動試験装置(ATE)、ロボット、自動車、およびデータセンターのアプリケーションに最適です。
特徴
- 最大2000W
- 最大96.5%の高効率
- 高出力アプリケーション用パラレル対応
- PMBus互換テレメトリ
- 40VDC~60VDCの入力範囲
- SM ChiP表面実装パッケージ
- パッケージ高さ:5.2mm
アプリケーション
- 産業用
- ATE(自動試験装置)
- ロボット
- オートモーティブ
- データセンター
ビデオ
典型的なアプリケーション
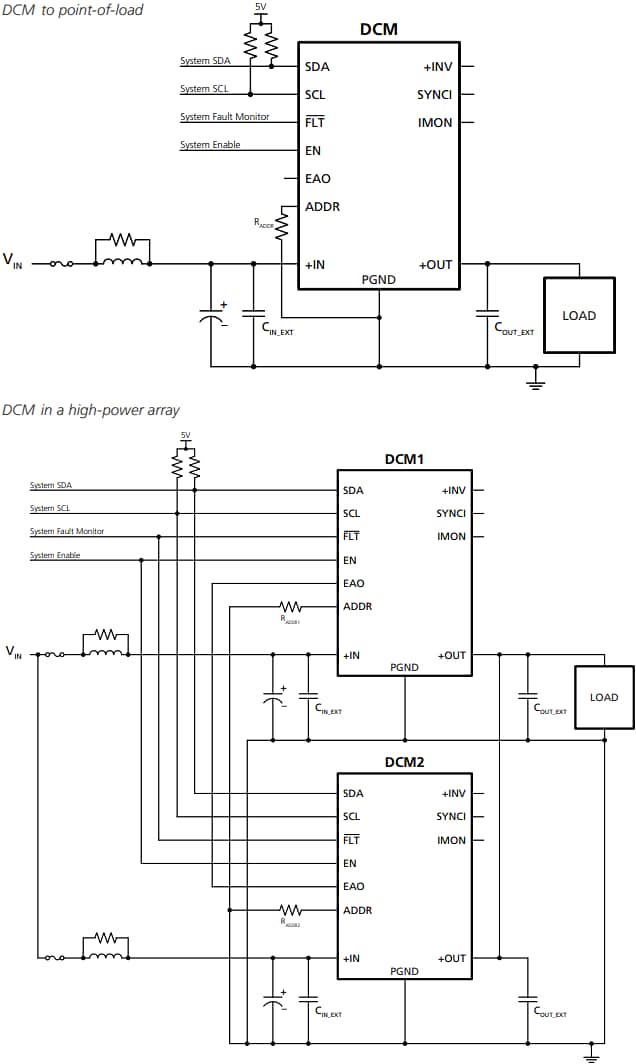
機能ブロック図
公開: 2024-11-11
| 更新済み: 2025-09-03
