Vicor DCM3735 48V~PoL DC-DCコンバータ
Vicor DCM3735 48V~PoL (ポイント・オブ・ロード) DC-DC コンバータは、PMBus 制御およびテレメトリ機能を備えた、熱的に優れたパッケージの非絶縁型安定化コンバータ・モジュールです。この DCM コンバータは、40VDC から 60VDC までの幅広い入力電圧範囲で動作し、調整可能な出力電圧範囲の安定化 PoL 出力を生成します。Vicor コンバータは、1MHz 以上のスイッチング周波数、最大 2000W の連続動作、最大 2200W または 180A の過渡ピーク、96.4% のピーク効率を特徴としています。代表的な用途としては、データセンター、ハイパフォーマンスコンピューティング (HPC) システム、産業用システム、マイルドハイブリッド車、自動運転車などが挙げられます。DCM3735 コンバータは、上部と下部の熱インピーダンスが低く、柔軟な熱管理オプションを提供します。この DCM™ DC-DC コンバータは、SM-ChiP パッケージ構成で、特許取得済みのゼロ電圧スイッチング (ZVS) バックブーストレギュレータ段と、それに続く正弦波振幅コンバータ (SAC™) を採用しています。
特徴
- 広範囲の入力電圧範囲:40VDC~60VDC
- 調整可能な出力電圧範囲:10VDC~12.5VDC
- 96.4% のピーク効率
- 最大2000W の連続動作
- 最大2200W または 180A の過渡ピーク
- >1MHzのスイッチング周波数
- PMBus対応テレメトリ
- 内部電圧、電流、温度によるシャットダウン
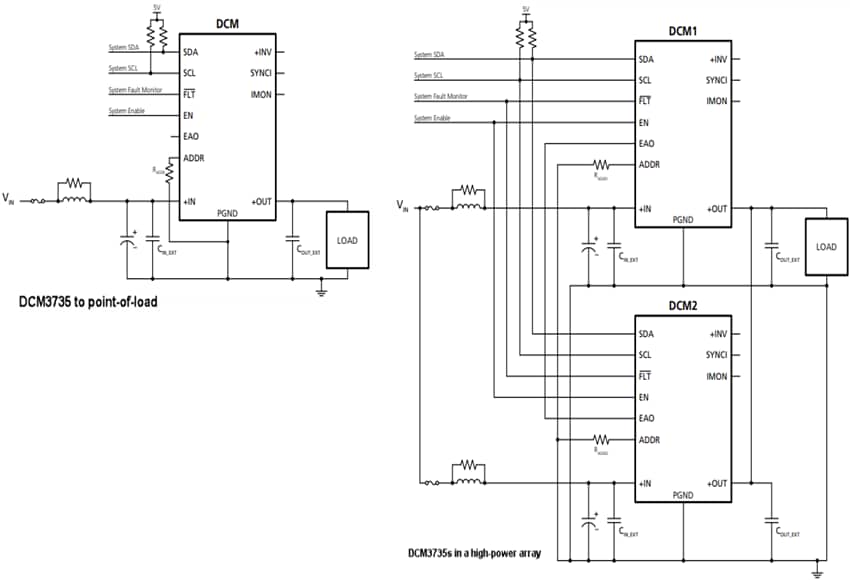
- 最大4台のアレイ構成
アプリケーション
- データセンター
- 高性能コンピューティングシステム(HPC)
- マイルドハイブリッド車および自動運転車
- 産業システム
代表的な応用回路図
ブロック図
公開: 2024-09-09
| 更新済み: 2025-12-15
