Vishay SiP12117 3A同期降圧型レギュレータ
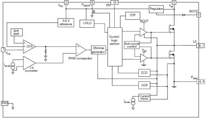
Vishay SiP12117は、ハイサイドとローサイドのパワーMOSFETを内蔵した高周波数電流モードのコンスタントオンタイム(CM-COT)同期降圧型レギュレータです。その電力段は、600kHzのスイッチング周波数で最大3Aの連続電流を供給できます。このレギュレータは、最低0.6Vまで調節できる出力電圧を4.5V~15Vの入力レールから発生させ、家庭用電子機器、コンピューティング、電気通信、産業機器などのさまざまな用途に対応します。
特徴
- 4.5V to 15V input voltage
- Adjustable output voltage down to 0.6V
- 3A continuous output current
- Integrated compensation
- 600kHz switching frequency
- Ultrafast transient response
- <5μA typical shutdown current
- Cycle by cycle current limit
- Power good function
- Fixed soft start: 2.9ms, typical
アプリケーション
- Graphics cards
- Set-top boxes
- LCD TV
- Notebook computers
- HDD/SSD
Development Tool
4.5V~15V入力範囲および6A連続出力電流が特徴のSiP12117レギュレータを評価します。
Related Products
高い効率性を維持しながら柔軟性と統合に対応します。
ハイサイドとローサイドのMOSFETを統合した同期降圧形レギュレータです。
ハイサイドとローサイドのMOSFETを統合した高周波数CM-COT同期降圧型レギュレータです。
さまざまな電流定格でご用意があり、出力電圧を4.5V~60Vから最低0.8Vまで調節可能です。
さまざまなアプリケーションに対応できる広い入力電圧が備わっており、効率性が高くなっています。
内蔵パワーMOSFETを備えた同期降圧型レギュレータで、省スペースMLP55-27Lパッケージに収められています。
統合パワーMOSFETとインダクタが搭載されている同期降圧型バックレギュレータです。
公開: 2015-03-20
| 更新済み: 2022-03-11