Analog Devices Inc. DC2617A isoSPI™/isocan Arduinoシールド
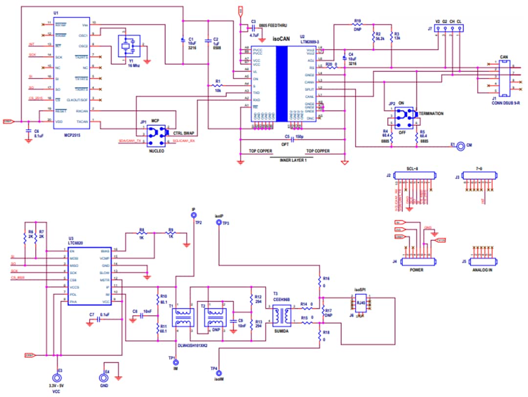
Analog Devices Inc. DC2617A isoSPI™/isoCAN Arduinoシールドには、単一のArduinoシールド上に絶縁シリアル・ペリフェラル・インターフェイス(isoSPI)および絶縁コントローラエリアネットワーク(isoCAN)インターフェースが実装されています。Arduino互換コントローラボードは、isoSPIおよび/またはCANバスネットワーク経由で通信できます。DC2617Aシールドは、5.0Vまたは3.3Vロジックコントローラボードの両方との互換性があります。DC2617Aは、3.3V出力経由でArduinoコントローラボードから直接給電を受けます。DC2617Aには、LTC6820 isoSPIトランシーバと関連トランスが搭載されており、Arduino SPIポートとRJ45 isoSPIコネクタの間で変換できます。DC2617Aには、スタンダード9ピンsub-DコネクタでCANバスに接続するLTM2889絶縁CANトランシーバも搭載されています。回路図
公開: 2019-11-11
| 更新済み: 2024-03-05
