ROHM Semiconductor BD83850GWLレギュレータと充電ポンプ・インバータ

ROHM Semiconductor BD83850GWLレギュレータと充電ポンプ・インバータは、ブーストスイッチング・レギュレータと充電ポンプ・インバータで、小型TFT-LCDディスプレイ用です。デバイスには、広い入力電圧範囲2.5V~4.5Vがあり、ポータブル・アプリケーションに適しています。また、小型パッケージ設計になっており、電源のミニチュア化にも最適です。

特徴

  • 2.5V~4.5Vの広い入力電圧範囲
  • 高周波数動作
  • 出力放電の影響を受けないオン/オフ信号(STBYP、STBYN)
  • 回路保護
  • 過電流防止機能(OCP)
  • 短絡電流保護 (SCP)
  • 低電圧ロックアウト(UVLO)
  • サーマルシャットダウン(TSD)
  • 主な仕様
    • 入力電圧範囲: 2.5V~4.5V
    • 出力ブースト電圧: 5.0V(typ)
    • 出力反転電圧: -5.0V(typ)
    • 最大電流: 50mA(最大)
    • 動作周波数: 1.0MHz(typ)
    • 効率性: 85%以上(typ)
    • 出力電圧精度: ±2%(typ)
    • スタンバイ電流: 1µA(最大)

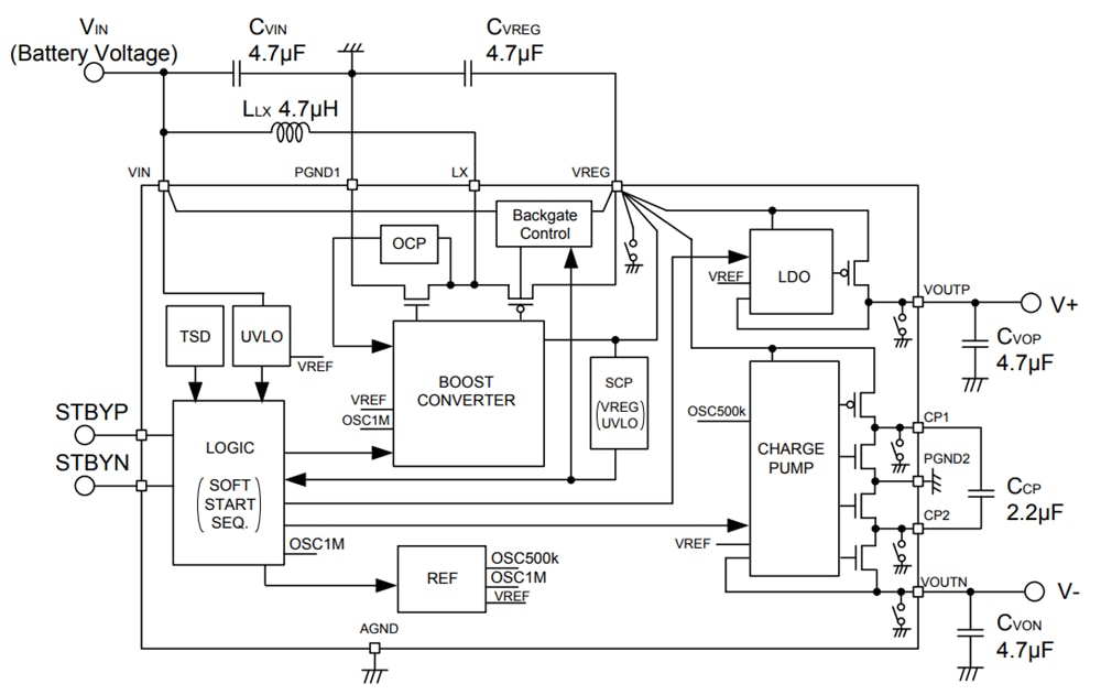
ブロック図

ブロック図 - ROHM Semiconductor BD83850GWLレギュレータと充電ポンプ・インバータ
公開: 2019-01-08 | 更新済み: 2023-04-05