ROHM Semiconductor BD83070GWL FETバックブースト・コンバータ
ROHM Semiconductor BD83070GWL同期バックブーストDC/DCコンバータは、単セルリチウムイオン電池あるいは他の2.0V~5.5Vの間での入力から3.3Vまたは2.5V出力を実現しています。内蔵低RDS(on) MOSFETおよび低制御電流回路は、動作(@ 200mA負荷電流)時に97%の電力変換効率および他の軽負荷(100µA)~重負荷(1A)で90%以上の効率性を達成しています。この性能は、バッテリ駆動デバイスでのさらなる長動作時間に貢献し、他の従来製品に比べて待機(100μA負荷電流)中のバッテリ寿命を最大1.53倍延ばします。このデバイスは、入力電圧に応じてバック動作とブースト動作の間で変更します。このコンバータは、バッテリ駆動、タブレット、スマートフォンといったポータブルのさらなる小型電子機器向けです。特徴
- 内蔵低RDS(on) MOSFETおよび低制御電流回路は、動作(@ 200mA負荷)中に97%の電力変換効率および他の軽負荷(100μA)~重負荷(1A)で90%以上の効率性を達成しています。
- 同期バックブーストDC/DCコンバータ
- 自動PFM/PWM遷移
- 出力電流: 最大1A(VIN > 2.7V、VOUT = 3.3V)
- 選択できる出力電圧: 2.5Vまたは3.3V
- 効率性: 最高95%
- UVLO検出: 1.61V(最高)
- 内蔵熱、過電圧、過電流保護
- 主な仕様
- 入力電圧範囲: 2.0V~5.5V
- 出力電圧: 2.5Vまたは3.3V
- 出力電流: 1A(最大)
- スイッチング周波数: 1.5MHz(typ)
- 自己消費VIN電流: 2.8µA(typ)
- 動作温度範囲: -40°C~+85°C
アプリケーション
- コイン型電池搭載セット(モノのインターネット)
- スマートフォン、タブレット、PCをはじめとするリチウムイオン電池デバイス
- 玩具や電動歯ブラシといったバッテリ駆動機器
電力変換効率の比較
電源の仕様
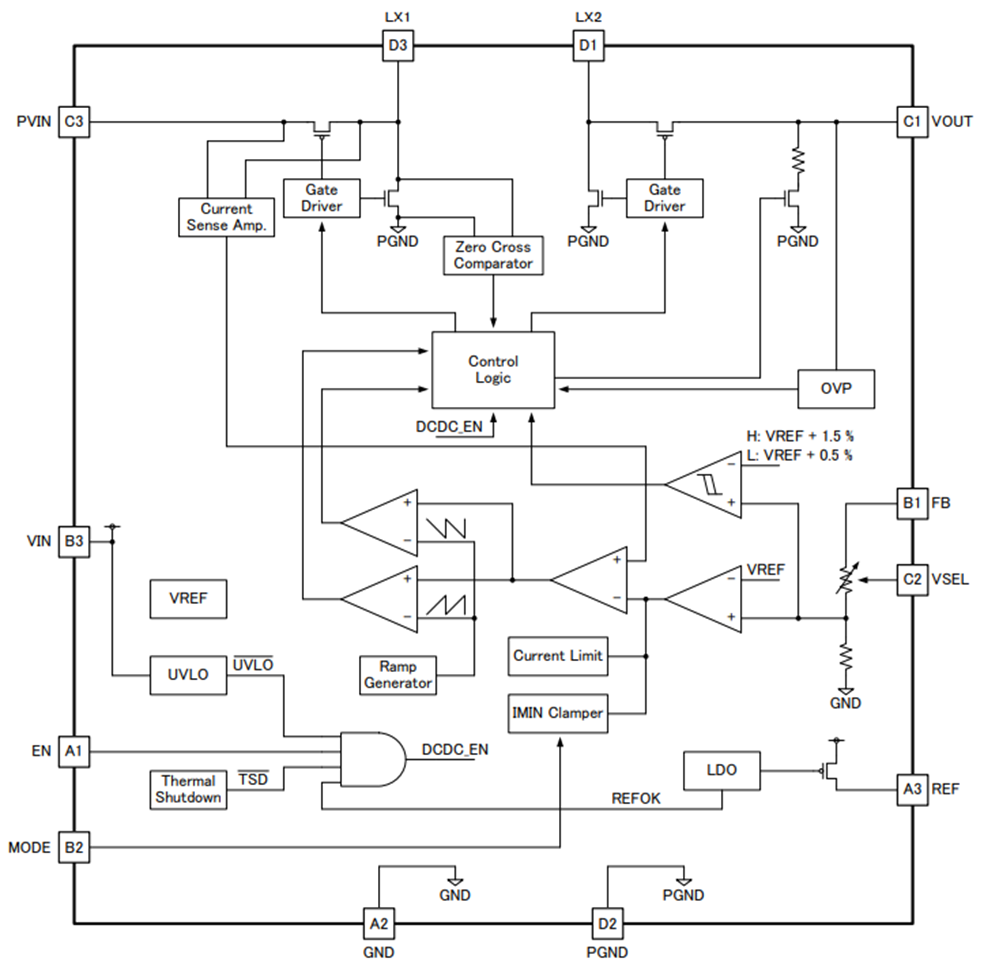
ブロック図
ビデオ
公開: 2019-01-08
| 更新済み: 2023-04-04
