Texas Instruments DRV887xブラシ付きDCモータドライバ
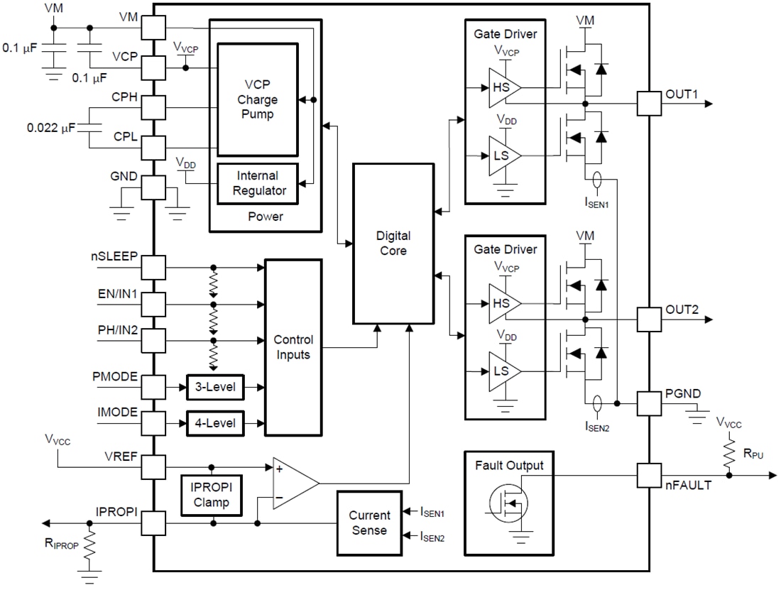
Texas Instruments DRV887xブラシ付きDCモータドライバは、多種多様なエンドアプリケーションでの使用を目的とした柔軟性に富んだモータドライバです。これらのデバイスには、NチャンネルHブリッジ、充電ポンプレギュレータ、電流センシングと安定化、電流比例出力、保護回路が統合されています。この充電ポンプを使用すると、ハイサイドおよびローサイド両方のNチャンネルMOSFETと100%デューティーサイクル対応を実現することで効率性を改善できます。本ファミリのデバイスには、ピン・ツー・ピン、スケーラブルRDS(on)オプションがあり、最小限の設計上の変更でさまざまな負荷に対応できます。統合電流センシングによって、起動時および高負荷事象の際にドライバを使用してモータ電流の安定化を図ることができるようになります。外部電圧リファレンスを調整することで電流制限をセットできます。また、モータ負荷電流に比例した出力電流も実現しています。これは、モータの失速または負荷状態の変化の検出に使用できます。統合電流センシングには、内部電流ミラーアーキテクチャが採用されており、大電流シャントレジスタがもはや不要で、ボードスペースの節約とシステムコストの削減を実現できます。
大半の内部回路をシャットダウンすることで、極めて低い零入力電流ドローを達成するために、低消費電力のスリープモードが用意されています。供給低電圧ロックアウト(UVLO)、充電ポンプ低電圧(CPUV)、出力過電流(OCP)、デバイスの過温度上昇(TSD)に対して内部保護機能が実現されています。障害状態は、nFAULTに表示されます。
特徴
- NチャンネルHブリッジモータドライバ
- 双方向型ブラシ付きDCモータ1台の駆動
- 単方向ブラシ付きDCモータ2台
- その他の抵抗性および誘導性負荷
- 動作供給電圧範囲: 4.5V~37V
- ピン to ピンRDS(on)バリアント
- DRV8874: 200mΩ(高圧側 + 低圧側)
- DRV8876: 700mΩ(高圧側 + 低圧側)
- DRV8874-Q1: 200mΩ (高圧側 + 低圧側)
- DRV8876-Q1: 700mΩ (高圧側 + 低圧側)
- 大出力電流機能
- DRV8874: 6Aピーク
- DRV8876: 3.5Aピーク
- DRV8874-Q1: 6Aピーク
- DRV8876-Q1: 3.5Aピーク
- 統合電流センシングと安定化
- 比例電流出力(IPROPI)
- 選択可能な電流安定化(IMODE)
- サイクル・バイ・サイクルまたは固定オフ時間
- 選択可能な入力制御モード(PMODE)
- PH/ENおよびPWM Hブリッジ制御モード
- 絶縁型ハーフブリッジ制御モード
- 1.8V、3.3V、5Vのロジック入力電圧をサポート
- 超低消費電力スリープモード
- < 1µA @ VVM = 24V, TJ = 25°C
- 低電磁干渉(EMI)のための拡散スペクトラム・クロッキング
- 統合保護機能
- 低電圧ロックアウト(UVLO)機能
- 充電ポンプ低電圧(CPUV)
- 過電流保護(OCP)
- サーマルシャットダウン(TSD)
- 自動障害復旧
- 障害インジケータピン (nFAULT)
アプリケーション
- ブラシ付きDCモータ
- 主要および小型家電製品
- 真空、ヒューマノイド、おもちゃロボット
- プリンタとスキャナ
- スマートメータ
- ATM、通貨カウンタ、EPOS
- サーボモータとアクチュエータ
データシート
機能ブロック図
公開: 2019-06-11
| 更新済み: 2024-07-15
