Texas Instruments TPS543B25 & TPS543B25T降圧型コンバータ
Texas Instruments TPS543B25およびTPS543B25T同期SWIFT™ 降圧コンバータは、内部で補償された固定周波数のアドバンスト・カレント・モード(ACM)制御アーキテクチャを採用した高効率18V、25A降圧コンバータです。これらのコンバータはFCCMで動作し、0.5V~7Vの出力電圧を生成します。固定周波数コントローラは500kHz~2.2MHzで動作し、SYNC ピンを使用して外部クロックに同期させることができます。その他の機能には、高精度電圧リファレンス、2線式リモート・センス、選択可能なソフトスタート時間、選択可能な電流制限、フォルト保護機能一式などがあります。TPS543B25およびTPS543B25Tコンバータは、ファイバーネットワーク、テストおよび測定、ヘルスケアアプリケーションで使用されます。特徴
- 固定周波数、内部補償された高度電流モード(ACM)制御
- 集積6.5mΩおよび2mΩMOSFET
- 4V~18V入力電圧範囲
- 出力電圧範囲: 0.5V~7V
- 真の差動リモートセンスアンプ(RSA)
- 制御ループ性能を最適化するために選択できる3通りのPWMランプオプション
- 5種類のスイッチング周波数(500kHz、750kHz、1MHz、1.5MHz、2.2MHz)を選択可
- 外部クロックに同期可能
- 温度範囲全体で0.5V、±0.5%の電圧リファレンス精度
- 選択可能なソフトスタート時間 1ms、2ms、4ms、8ms
- プリバイアス出力へのモノトニックスタートアップ
- 25Aおよび20A動作をサポートする選択可能な電流制限
- 調整可能な入力低電圧ロックアウトを活用したイネーブル
- パワーグッド出力モニタ
- 出力過電圧、出力低電圧、入力低電圧、過電流、温度過昇保護
- 動作接合部温度: –40°C~150°C
- 2.5mm × 4.5mm、0.5mmピッチの17ピンWQFN-HRパッケージ
- リードフリー(RoHS準拠)
- ピンは、20A(TPS543B22) 、16A(TPS543A26)、12A(TPS543A22)と互換性があります。
- WEBENCH、および SIMPLIS モデルをご利用いただけます。
アプリケーション
- 無線および有線通信インフラ機器
- 光とファイバーネットワーク
- 試験と測定
- 医療機器、健康機器
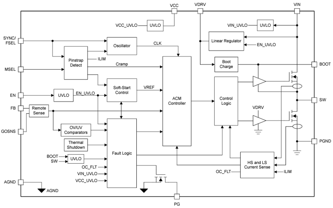
機能ブロック図
公開: 2023-08-21
| 更新済み: 2025-08-01
