Texas Instruments LMR60410同期降圧コンバータ
Texas Instruments LMR60410同期降圧コンバータ は、高電力密度、低電磁干渉(EMI)、低出力容量向けに最適化されています。本コンバータは、3V~36V(絶対最大値42V)の入力電圧範囲、200kH~2.2MHzのプログラマブル・スイッチング周波数、標準値30nsの低い最小tON が特長です。LMR60410降圧コンバータ は、出力電圧ノードをフィードバックピンに直接接続することで、固定された3.3V/ADJおよび5V/ADJでピンプログラマブル出力電圧オプションを実現しています。このコンバータには、0.65μAのシャットダウン電流、5μAのスタンバイ電流、FPWM、PFM、外部周波数同期が搭載されています。MODE/SYNCピンにより、設計者は動作モードを選択したり、外部クロック周波数と同期できます。パワーグッド (PG) ピンを設定することにより、外部電圧スーパーバイザを使用せずに電源シーケンスと出力電圧の状態の通知が可能になります。LMR60410コンバータは、スペクトラム拡散を搭載したバリアントを超小型2.5mm x 2mm HotRod™ QFN-9パッケージで供給し、ウェッタブル・フランクを利用できます。主なアプリケーションは、産業用輸送、ファクトリ・オートメーション/制御、モータードライブなどです。特徴
- 機能安全対応:
- 機能安全システム設計を支援する文書を利用可能
- ワイド動作入力電圧:3V~36V(42V絶対最高)
- ピン・プログラマブル出力電圧オプションが固定3.3V/ADJおよび5V/ADJで用意されている
- 調整可能な出力電圧範囲:1V〜20V
- 低電磁干渉(EMI)要件に即して最適化:
- 低インダクタンスHotRod™ QFNパッケージ
- 高度なスペクトラム拡散オプションあり
- 低い最小tON(標準値30ns)
- プログラマブルスイッチング周波数: 200kHz ~ 2.2MHz
- FPWM、PFM、または外部周波数同期を利用可能
- 非常に低い静止電流:
- シャットダウン電流: 0.65μA
- スタンバイ電流:5μA
- 電源シーケンシング用のパワーグッド出力
アプリケーション
- 産業輸送
- ファクトリーオートメーションと制御
- モータドライブ
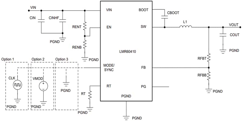
機能ブロック図
標準アプリケーション回路
回路図 - 固定出力
公開: 2025-01-23
| 更新済み: 2025-08-27
